Good morning.
Can you verify the code? I see no P0030 listed.
I posted the procedure below for testing the O2 sensors.
What is the exact issue you have with the sensors?
Roy
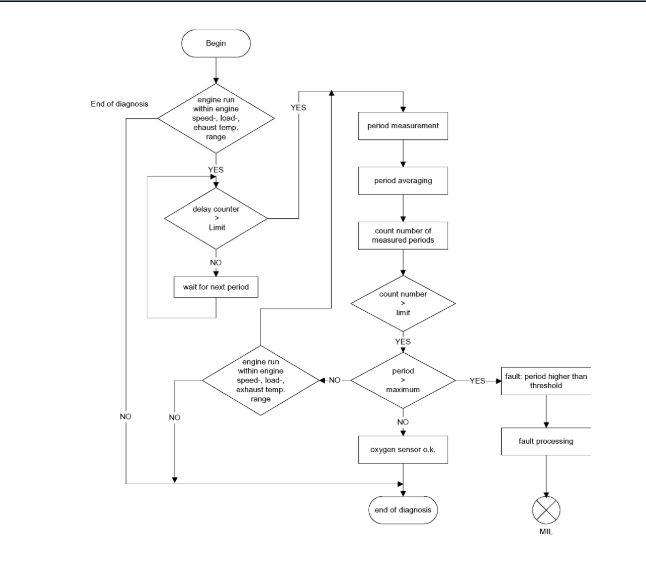
General Description
The response rate of the upstream oxygen sensor is monitored by measuring the period of the lambda control oscillations.
imageOpen In New TabZoom/Print
Monitoring Structure
imageOpen In New TabZoom/Print
Flow Chart of Monitoring Function
Diagnosis Procedure of the Monitor Sensor (Downstream)
The activity of the monitor sensor after reaching operating conditions, is determined by two different procedures.
A) Oscillation Check (Line Crossing)
If the following checks are correct, the monitor sensor will be regarded as O.K.:
The monitor sensor signal (sensor voltage) is > than the nominal value of the TV- Correction and voltage increases, if the lambda - control goes to the lean side, or
The monitor sensor signal (sensor voltage) is
Images (Click to enlarge)
Mar 3, 2020 at 6:25 AM