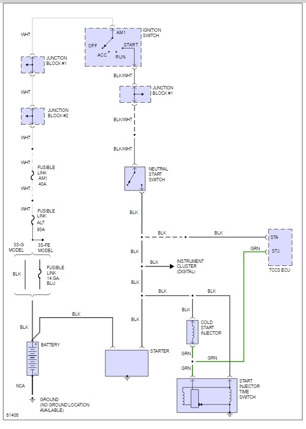
I just bought this car used. When I bought it, the previous owner had charged the battery and told me I would need a new one for it to work consistently. That night I bought a new battery,installed it, and now the only function the car is capable of is turning on and off the pop up headlights. Fuse? Starter? The battery connections look solid and no major corrosion anywhere.. I am dying to get this thing out on the road. Please help!
Jun 18, 2016 at 7:17 PM


