Hi,
Do you mean the fan is turning on and off regardless of temp or if the A/C is on? If so, have you checked the connector to make sure it is tight, clean, free of corrosion, and not damaged?
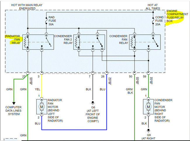
Next, check the condition of the radiator fan relay in the under hood fuse box. See pic 1 below.
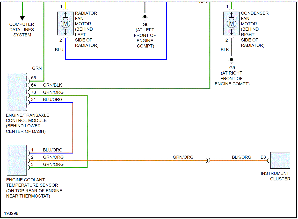
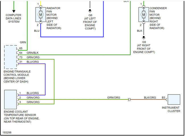
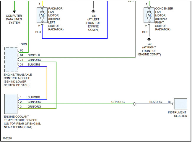
I attached the wiring schematic for the cooling system fans. I had to cut it in half to make it readable for you, but I did overlap the two so you can follow from one to the next.
Pull the relay and inspect the connectors. Again, make sure they are in good condition, free of corrosion. If there is another relay in the box with the same part number, switch them. If there isn't, here is a link that explains how to test one:
https://www.2carpros.com/articles/how-to-check-an-electrical-relay-and-wiring-control-circuit
Let me know what you find or if you have other questions.
Take care,
Joe
See pics below.
Images (Click to enlarge)
Sep 6, 2021 at 8:16 PM