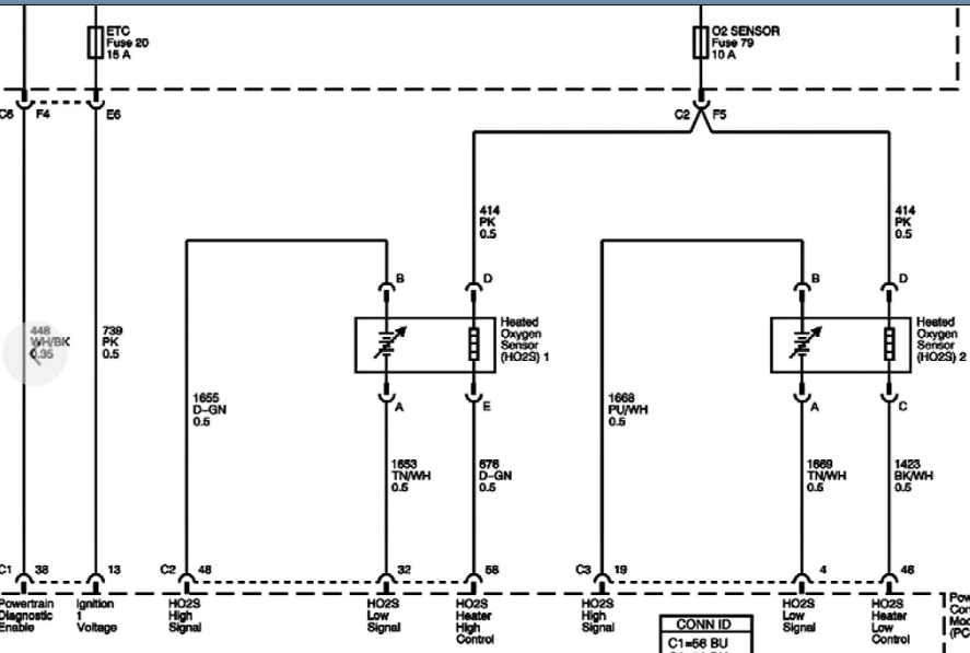
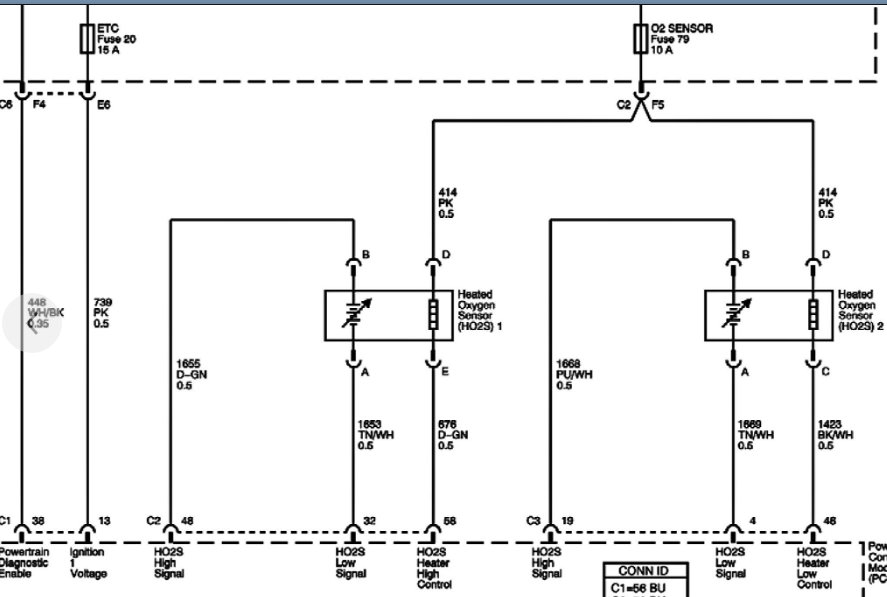
My CEL came on and I had it coded. It was code PO141 and the downstream O2 sensor and one was bought and put on. No big deal. However, when I was putting it on I used Vaseline to lubricate the electrical connections. The CEL came back on almost right away. The fuse has been checked and is good. Have I damaged the circuit by using the Vaseline on the connections? How do I clean the circuit to get the Vaseline out? Is there a simple test to determine the circuit is bad? Maybe just need to try another 02 sensor? Thanks for any help.
Jan 27, 2018 at 11:27 AM
