No crank/no start on hot days

2008 SATURN AURA
120,000 MILES • 2.5L • V6 • 2WD • AUTOMATIC
Avatar
MIR1995
  • MEMBER
  • 1 POST
This problem started 3 months ago; I left my keys in my car in the ignition and i never turn the key from the on position so after a 9-5. I got back in my car and it did this hard start, I was surprised I thought the battery would be dead. so I drove 45 minutes home and had to stop at the store. when I came back it wouldn't crank but lights and everything came on. I got 3 jumps from different size vehicle's and auto start box but nothing. finally after the tow truck arrived the next day I replaced the battery nothing and then the starter it came back on, but it happened again and still nothing. after I tow it to the shop he called me 1 hour later and said it started. I was shock he had done nothing to it. so I go get the car drive it home and the same thing happens. I told the mechanic the car started but it would only give me one ride because if I turn it off it wouldn't come back on. I noticed on hot days like now that it's summer it won't start at all unless it's cool outside. the mechanic said it only has one code the catalytic converter so he doesn't know what's wrong with it. he thinks it could be electrical. any thoughts guys? sorry my story so long (ohh yeah quick FYI I been had a check engine light on for my catalytic converter and it needed a new compressor my A/C went out on me but my temperature gauge still works. but mind you those parts been like that for months now (with no start issues). somebody anybody help me before I salvage it.
Jun 9, 2021 at 7:22 AM
Advertisement
Avatar
KASEKENNY
  • CERTIFIED EXPERT
  • 18,907 POSTS
Here is a guide that will help with this issue as we need to start from the beginning when this is acting up:

https://www.2carpros.com/articles/starter-not-working-repair

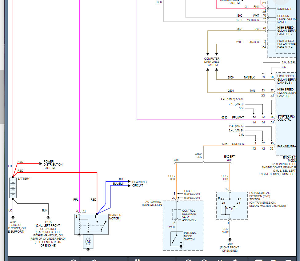
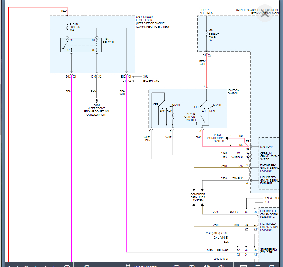
We need to start with checking the voltage at the starter when this is happening. I suspect you will find the purple wire will not have voltage when this is happening.

https://www.2carpros.com/articles/how-to-check-wiring

I suspect the issue is either a park neutral switch or a control module issue.

Checking the voltage through the system will determine this.

Please let us know if you have questions on this. Thanks
Jun 10, 2021 at 5:41 PM