No sound from radio

2010 CADILLAC SRX
130,000 MILES • 3.0L • 6 CYL • 4WD • AUTOMATIC
Avatar
QS1LHALL
  • MEMBER
  • 2 POSTS
No sound in radio I changed the Bose amp still no sound.
Jan 11, 2022 at 4:46 PM
Advertisement
Avatar
KASEKENNY
  • CERTIFIED EXPERT
  • 18,907 POSTS
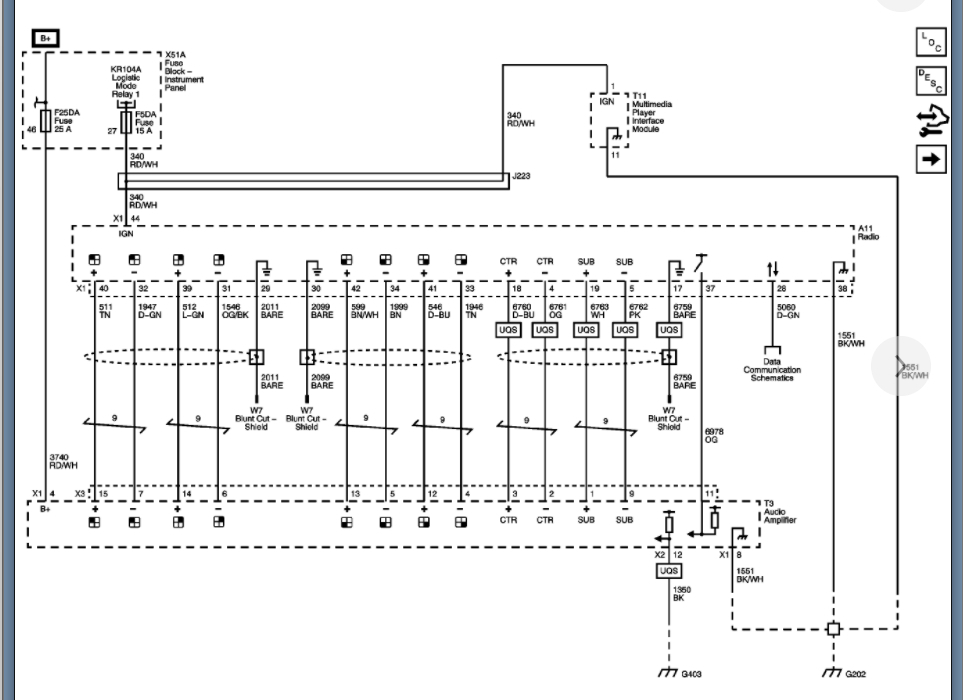
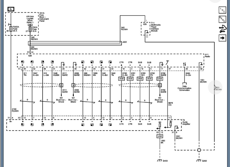
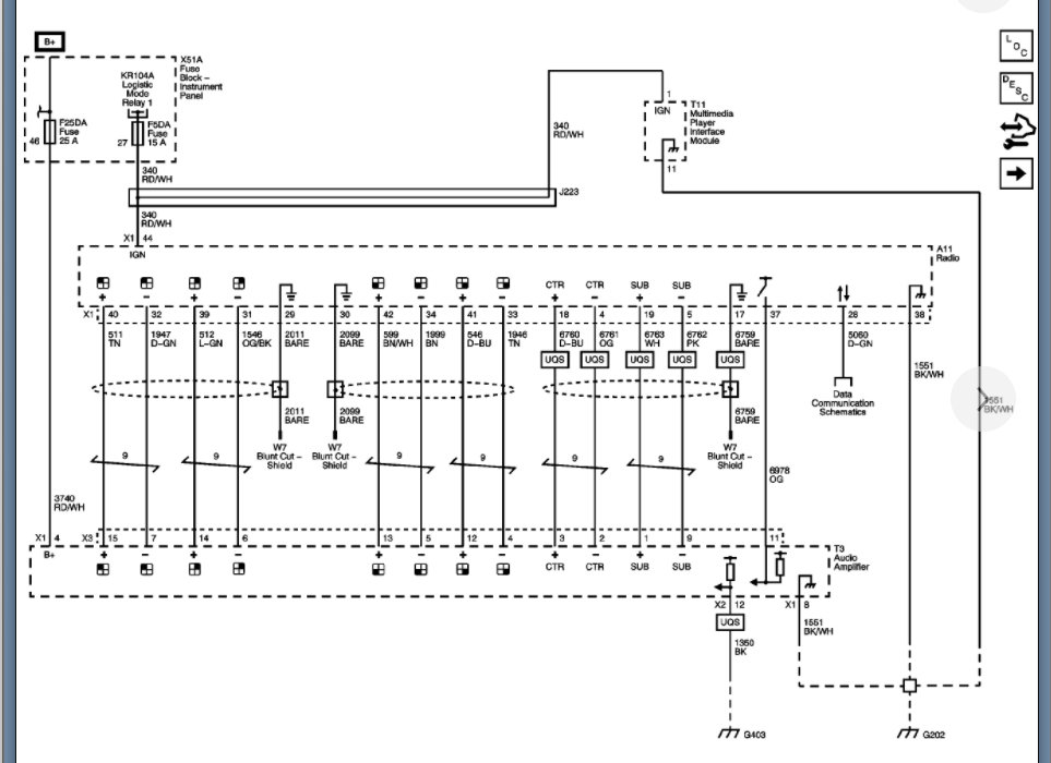
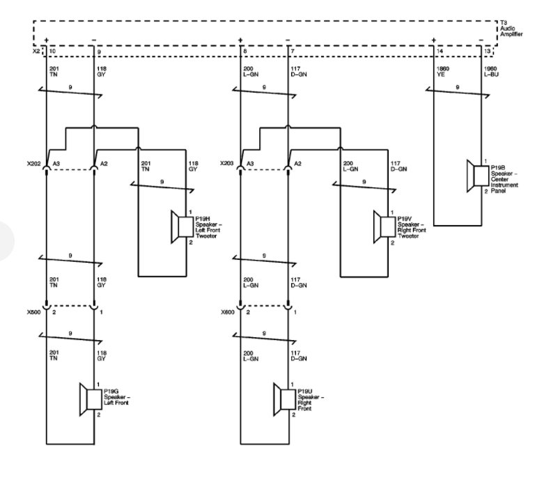
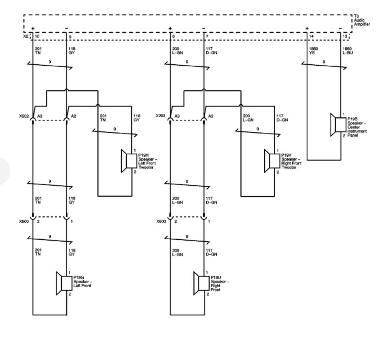
The most likely cause of this is the radio at this point if you have no sound from any speaker and you have already replaced the amp.

Basically, the radio sends the audio signal to the amp and then the amp sends the signal to the speakers.

So, we need to check the voltage going to the amp and find out if the radio is the issue.

https://www.2carpros.com/articles/how-to-check-wiring

I am attaching the testing below if you are not getting sound to one speaker so let's just pick one and confirm the radio is the issue.

Please see the testing below and we can go from there when you get your results.

Thanks
Jan 12, 2022 at 5:07 PM