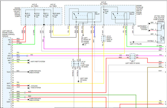
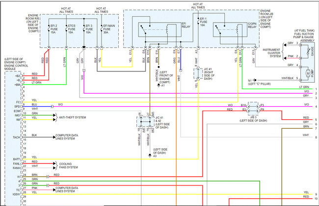
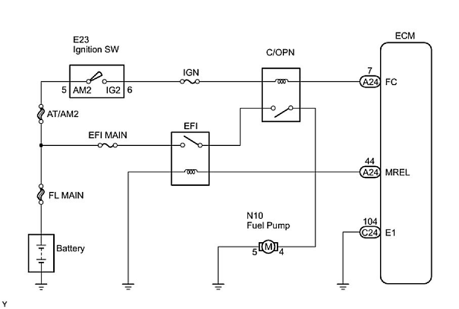
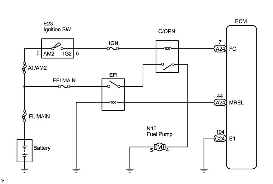
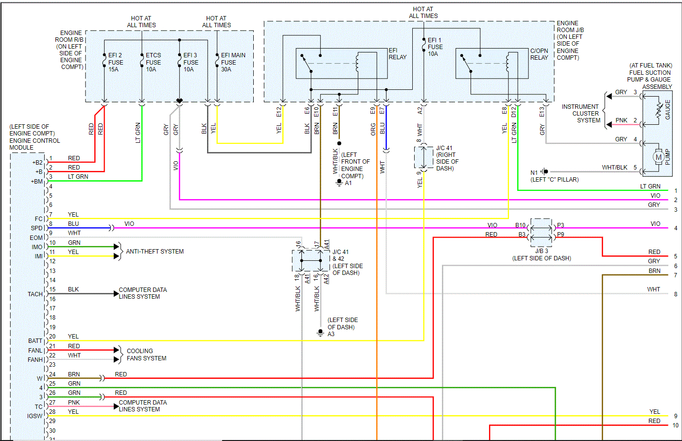
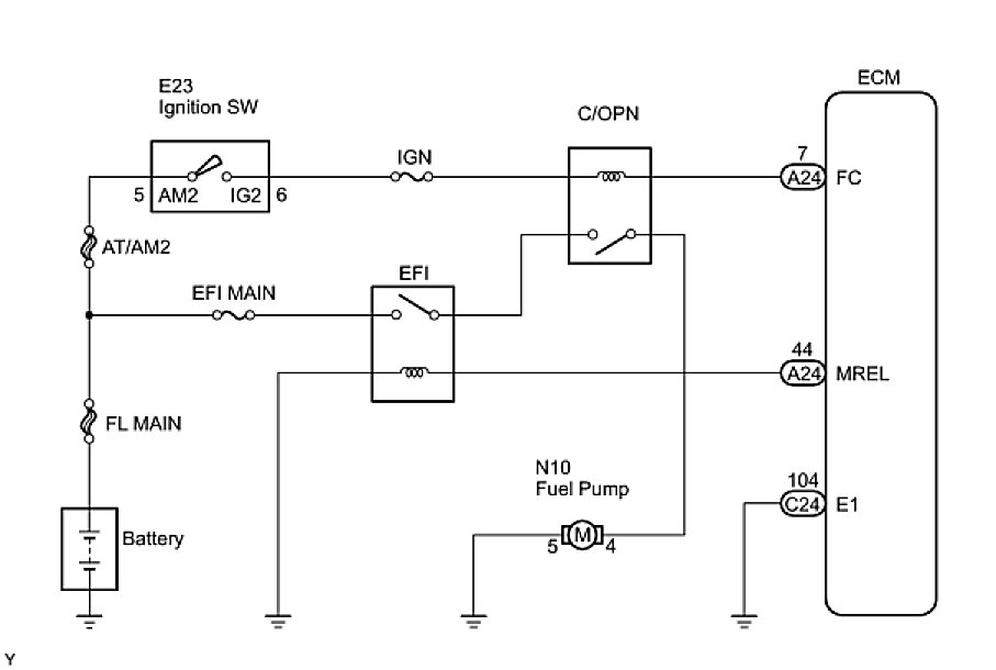
Hello, my name is Alex and my friend's car listed above seems to be not getting any voltage to the fuel pump. The fuel sending wires have battery voltage but the pump does not. I have jumped the pump and it does turn on. I have tested the fuses and everything checks fine. I guess what I'm asking is for the location of the c/opn relay. Thanks.
Apr 20, 2021 at 3:40 PM






















