Hello,
i have the vehicle listed above with 1azfe 2.0 engine.
I replaced all the parts in my engine after engine problems.
i tested first when it was standing.every think was okay .
idle okay rpm goes up to 6,000 and sounds great.
when i got to the road and go over 2,000 rpm. the engine start to lose power. it is like i have an engine misfire or little fuel in the engine and the check engine comes on.
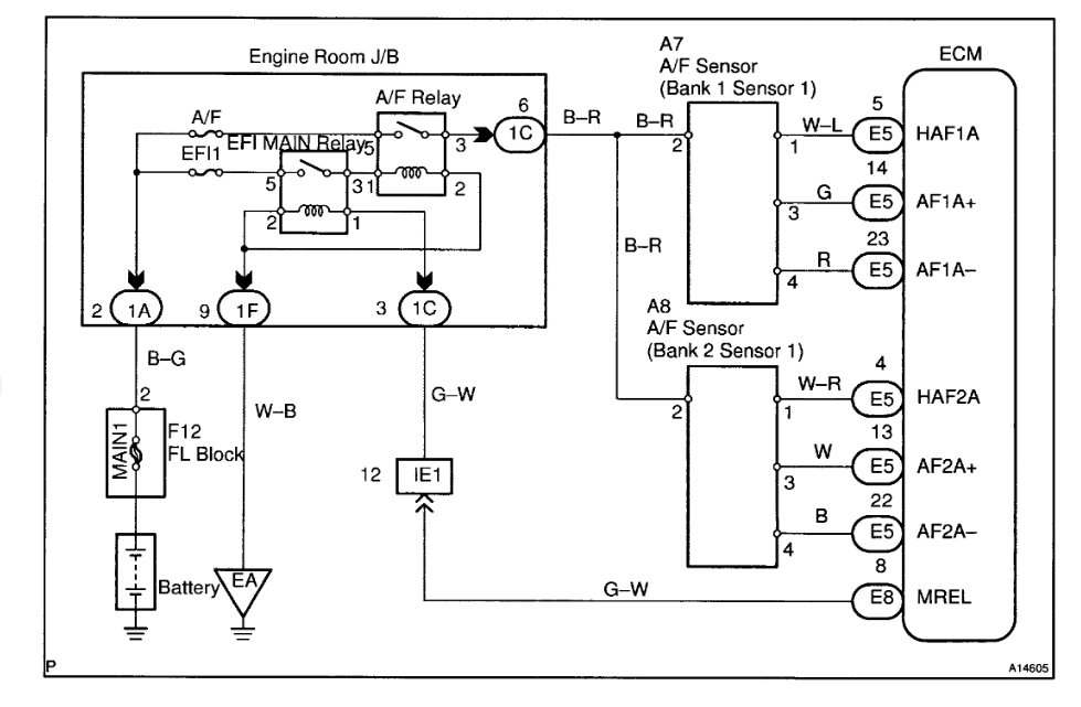
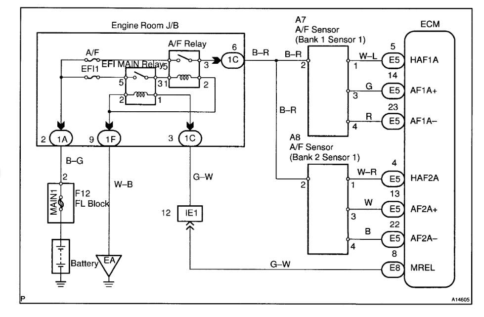
when i read the faults its was knock sensor and o2 sensor bank1 and o2 sensor bank 2.
i replaced the knock sensor and didn't fix the problem.
i read the faults again and it was the o2 sensors (no knock sensor fault) .
i replaced the 2 o2 sensors with new Toyota sensors and i still have the same problem with o2 sensors fault.
i tried to go with no o2 sensors on my engine still no power but with no chick engine light this time.
i noticed something when the engine is cold it runs okay .when it get hot the problem comes on.
i have the vehicle listed above with 1azfe 2.0 engine.
I replaced all the parts in my engine after engine problems.
i tested first when it was standing.every think was okay .
idle okay rpm goes up to 6,000 and sounds great.
when i got to the road and go over 2,000 rpm. the engine start to lose power. it is like i have an engine misfire or little fuel in the engine and the check engine comes on.
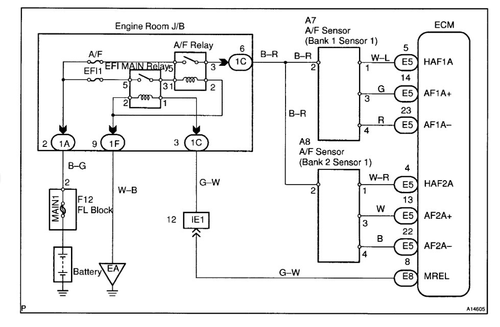
when i read the faults its was knock sensor and o2 sensor bank1 and o2 sensor bank 2.
i replaced the knock sensor and didn't fix the problem.
i read the faults again and it was the o2 sensors (no knock sensor fault) .
i replaced the 2 o2 sensors with new Toyota sensors and i still have the same problem with o2 sensors fault.
i tried to go with no o2 sensors on my engine still no power but with no chick engine light this time.
i noticed something when the engine is cold it runs okay .when it get hot the problem comes on.
Jul 26, 2019 at 10:47 PM

















