Good evening.
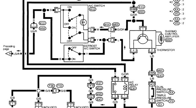
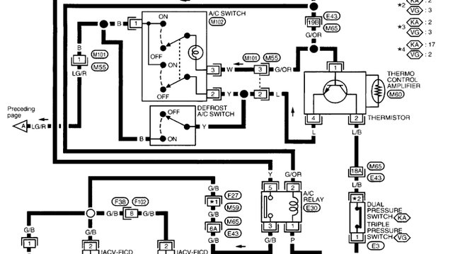
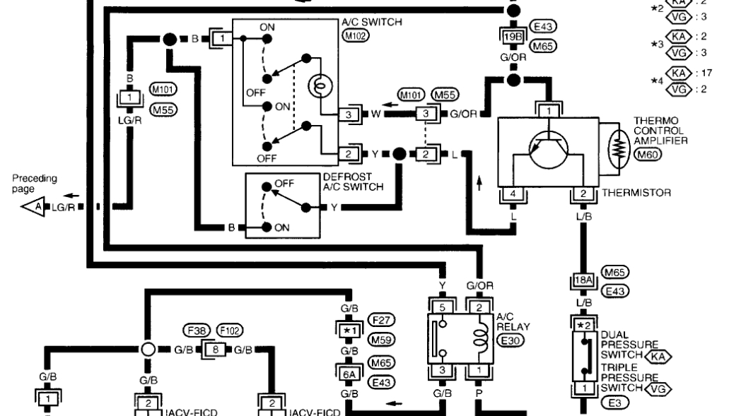
Did you check for two powers with the key on to the clutch relay?
If you do not, check the fuses listed in the diagram. If you do, then the relay will be grounded by the ECM when it gets the proper signal from the pressure switches. Without that signal, the ECM will not ground the control side of the relay.
Can you manually ground the relay? Yes, you can but there is no protection for the compressor.
Did you verify pressure in the Freon system? You need at least 20 lbs on the low side for the switch to close and send a signal to the ECM.
Roy
Jul 27, 2018 at 6:53 PM