Truck has sat for a year or two.
Ran fine when parked.
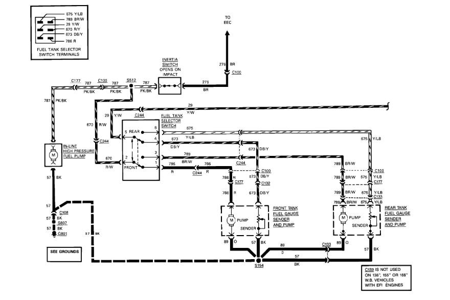
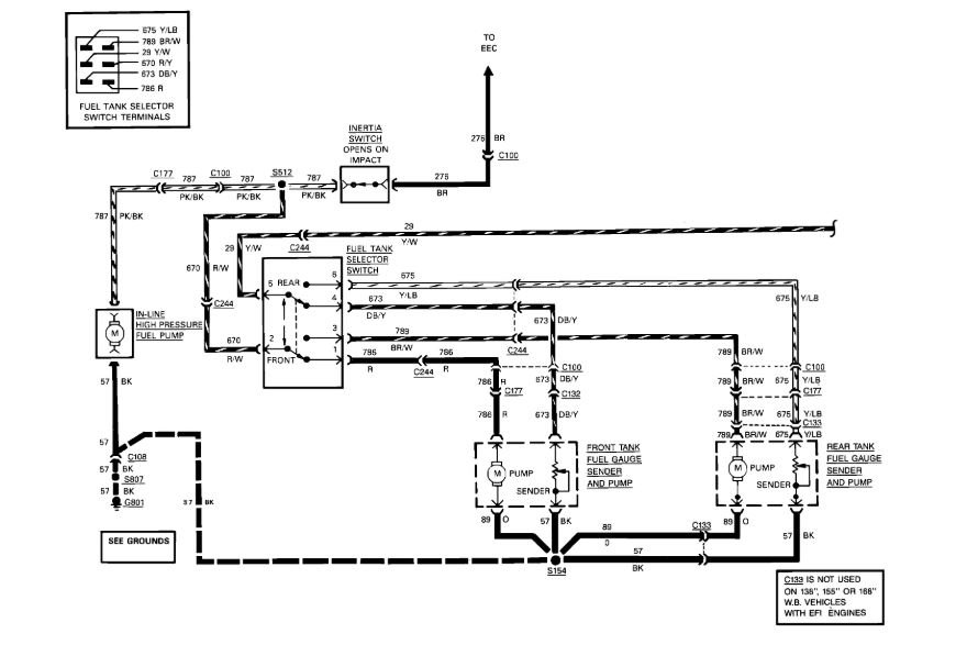
Has dual fuel tanks.
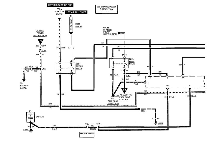
Not getting pressure to the fuel rails.
I don’t think either tank fuel pump is turning on.
Replaced fuel filter on frame in front of the high pressure pump on frame rail under drivers side cab.
Replaced fuel pump relay.
When I turn the key to run position the relay clicks and the high pressure pump comes on for about three seconds and shuts off.
When I try to start it the high pressure pump comes on again until you stop trying to start it.
I’m lost from here, can anybody help?
Ran fine when parked.
Has dual fuel tanks.
Not getting pressure to the fuel rails.
I don’t think either tank fuel pump is turning on.
Replaced fuel filter on frame in front of the high pressure pump on frame rail under drivers side cab.
Replaced fuel pump relay.
When I turn the key to run position the relay clicks and the high pressure pump comes on for about three seconds and shuts off.
When I try to start it the high pressure pump comes on again until you stop trying to start it.
I’m lost from here, can anybody help?
Jun 23, 2019 at 11:55 AM

