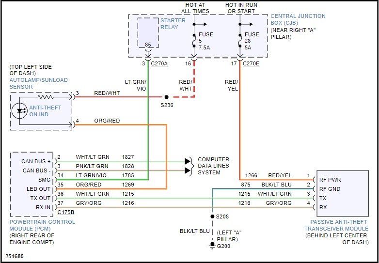
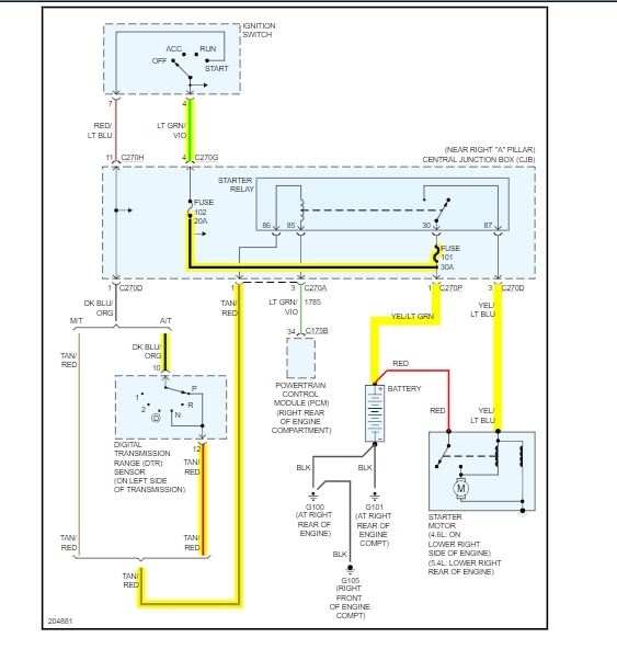
I was driving for about 2 hours at around 65mph, got about 3/4 of a tank of fuel, no warning/indicator lights on in the dash cluster, engine running smooth, good oil pressure, alt is charging fine, no odd or out of the ordinary shacking or vibrations, then all of the sudden, as if a person turned the ignition key to the off position, the engine cuts out. I then coast to the side of the road, come to a stop, place the truck in park, and attempt to turn the the truck on again but the engine will not fire nore will it even turn over, not even any clicks/ticks from the starter or from the starter relay solinoid. I noticed when I attempt to turn the ignition key to the on/start position, the ODO goes blank "_ _ _ _ _ _ km". Now, I've attempted to disconnect the negative battery lead and let it sit. As well, I noticed that the negative battery cable was slightly green and corroded so I cleaned it up and reattached the negative cable after waiting a half hour but with no success. I am planning on replacing that cable come payday. Also the truck has not been modified in any way, shape, or form.
Jan 20, 2021 at 7:38 PM
(Merged)