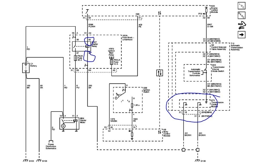
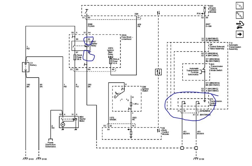
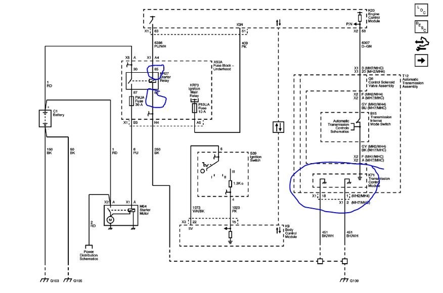
The timing chain broke and destroyed the motor. I installed a re-manufactured engine. Now I have a no crank no start issue. I have power ie, lights on dash but turn to start and nothing no engaging of the starter. All worked before. I did notice that that ABS light is on traction control light is on and numerous other things are coming up on the display. Also the fuel gauge reads completely empty and I know that’s not right either. I checked fuses and relays and all are good. Can someone point me in the right direction? Oh one more thing I plugged in my hand held code reader and it could not communicate with the car.
Mar 30, 2020 at 5:15 AM







