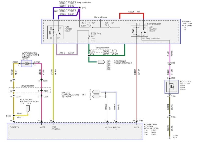
Clutch does not turn on. Hooked gauges up and there is 130 psi. in the system so I think it still has Freon in it. Has dye in system but see no leaks. What else should I look for?
Jul 12, 2018 at 3:37 PM
