All wheel drive not working

2009 NISSAN MURANO
157,000 MILES • 6 CYL • 4WD
Avatar
EALVARADO5848
  • MEMBER
  • 7 POSTS
My awd not working would like to know what can cause this problem? Vehicle listed above has a CVT transmission.
Jun 16, 2021 at 5:36 AM
Advertisement
Avatar
JACOBANDNICKOLAS
  • CERTIFIED EXPERT
  • 110,175 POSTS
Hi,

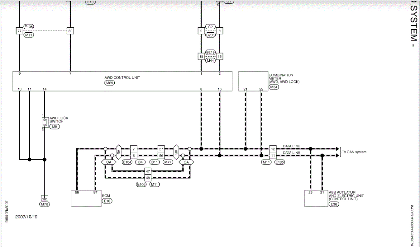
I attached the wiring schematic below for the AWD circuit. I highlighted two fuses I need you to check first. I highlighted them in pic 1. For some reason, my manual isn't showing me the location of the fuses, so I need you to check under the fuse box cover for a legend or in the owner's manual.

Now, in addition to checking the fuse, I need you to confirm there is power to and from the fuse. Here is a link that you may find helpful:

https://www.2carpros.com/articles/how-to-check-a-car-fuse

If the fuses are good, we will need to scan the can-bus system. CAN stands for controller area network. Basically, all the modules are tied together and communicate via this network. When you scan the can-bus, it will identify diagnostic trouble codes regardless of the module that recorded them. If it isn't done, it becomes a guessing game. Here is a video showing how it's done:

https://youtu.be/InIlnsjOVFA

If you need to have it scanned, record the code and let me know what they are.

Let me know what you find.

Take care,

Joe

See pics below.
Jun 16, 2021 at 9:08 PM