windows and locks

2006 NISSAN ALTIMA
37,000 MILES • 4 CYL • FWD • AUTOMATIC
Avatar
JWL
  • MEMBER
  • 1 POST
my windows and door locks and power seats will not work, what could be the problem?
Jun 3, 2009 at 6:32 PM
Advertisement
Avatar
ZACKMAN
  • CERTIFIED EXPERT
  • 4,202 POSTS
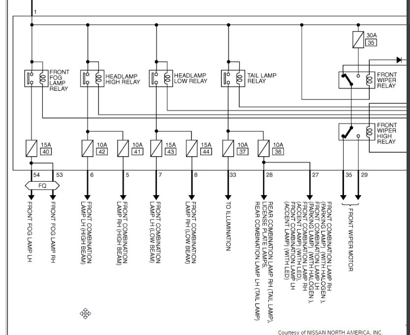
The problem is the fuse #6 is blown but to be sure here is a guide to help you test it and the location in the fuse panel below.

https://www.2carpros.com/articles/how-to-check-a-car-fuse

Check out the diagrams (Below). Please let us know if you need anything else to get the problem fixed.

Cheers
Jun 4, 2009 at 3:39 AM
Avatar
LANMAN223
  • MEMBER
  • 1 POST
All of the power windows and power locks stop working all at once. I check the fuses they all seem okay?
Jan 14, 2019 at 6:02 PM (Merged)
Advertisement
Avatar
CBAILEYII
  • MEMBER
  • 26 POSTS
Not too sure on the locks, but the power windows for 2nd Generation Altimas had a recall for the window actuators. You can find out if the vehicle has had it done by having the dealership run the VIN. Otherwise, it can't hurt to have them run the recall fix.
Jan 14, 2019 at 6:03 PM (Merged)
Avatar
JARETT CHIZICK
  • MEMBER
  • 2 POSTS
Power windows, Locks, Alarm, Interior lights, trunk won't work, disconnected the battery to reset the system and checked all fuses. Battery test said bad battery, but it's fully charged. 2016 nissan sentra, please help. All fuses are fine. Dash display, radio, nav system, wipers, heated seats, everything else works and car runs fine, no issues starting it. I've looked at all fuses and nothing is blown. Please help! I can't even get into my trunk unless I go through the back seat.
Mar 12, 2020 at 6:51 PM
Avatar
KASEKENNY
  • CERTIFIED EXPERT
  • 18,907 POSTS
Each of these components is controlled by the body control module. I suspect this is the issue. We need to measure voltage coming out of the BCM to see if the signal is even being sent.

Even though the battery is fully charged doesn't mean it can handle the load put on it by these components. I would suggest changing the battery first if it failed the test. These components could be as a result of load shedding. That means when the BCM sees the voltage is not capable of running each of the items it shuts them down. This could be the issue so clearly you need a battery so we may fix both issues with that.

https://www.2carpros.com/articles/how-to-check-wiring
Mar 13, 2020 at 3:33 PM
Avatar
JARETT CHIZICK
  • MEMBER
  • 2 POSTS
Thanks Kasekenny1. Weirdest thing. I disconnected the battery, checked the fuses, hooked the battery back up, nothing. Rechecked the fuses (possibly turned one around that was starting to have the metal connecting corrode (turning a copper/brown color on the connector), I believe it was the first one, top left, and everything came back on. The labeling on the panels driver side and under hood is not the best. For the 2016 Sentra, which fuse exactly is it? If it happens again I'm gonna switch out that fuse to rule that out. Since it technically wasn't a fuse, I'm wondering if a connection is loose somewhere if swapping out that fuse alone is just part of the issue. Car is working fine, but I lost 4 hours of work last night. Knowing which exact fuse would be helpful if it does happen again so at least I can save a tech the time going straight to replacing the battery (positive connecting is starting to build up battery acid around it, cleaned that) or checking relays, etc. Thanks again. I'm going to do another battery test to see if it still fails. Drove for 8 hours last night, no problems after I did the above steps.
Mar 13, 2020 at 3:52 PM
Avatar
KASEKENNY
  • CERTIFIED EXPERT
  • 18,907 POSTS
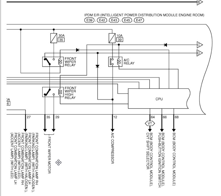
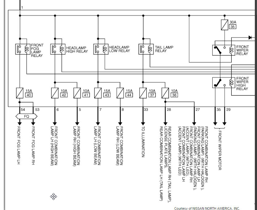
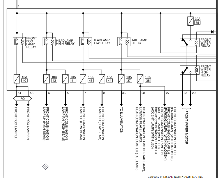
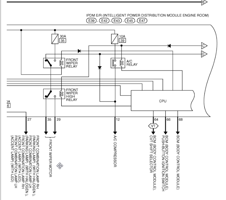
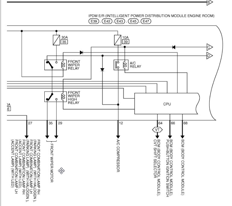
That is great news. Is there a fuse number that you can make out? This manual that we use doesn't have a doesn't layout the fuses in the normal fashion to see the location of them. However, if there is a number I can find which one that is. Attached is what they give us.
Mar 13, 2020 at 5:29 PM