Neutral safety switch problems

2005 SCION XB
225,000 MILES • 1.5L • 4 CYL • 2WD • AUTOMATIC
Avatar
KIRK A RONDON
  • MEMBER
  • 4 POSTS
Only when the car warms up the Low gear light is dimly lit and car wont shift out from first to second when in drive...The PRND2L lights do not come on when driving only i already replaced the neutral safety switch and checked fluids which looks brand new the car drives like new when it's cold.
Dec 21, 2019 at 8:03 AM
Advertisement
Avatar
KASEKENNY
  • CERTIFIED EXPERT
  • 18,907 POSTS
This does not sound like it is one issue. The shifter lights and not shifing are different issues. More than likely the lighting issue is just a bulb or wiring issue. However, the shifting is either a line pressure issue or transmission control issue. We need to start with checking the fluid.

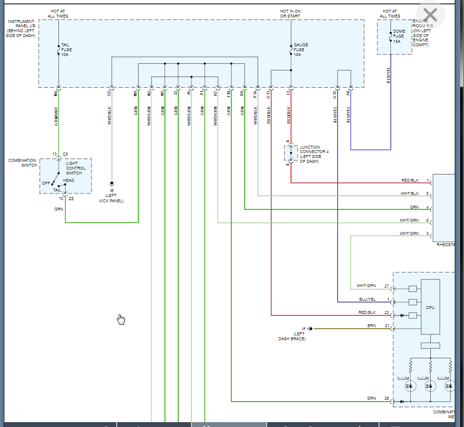
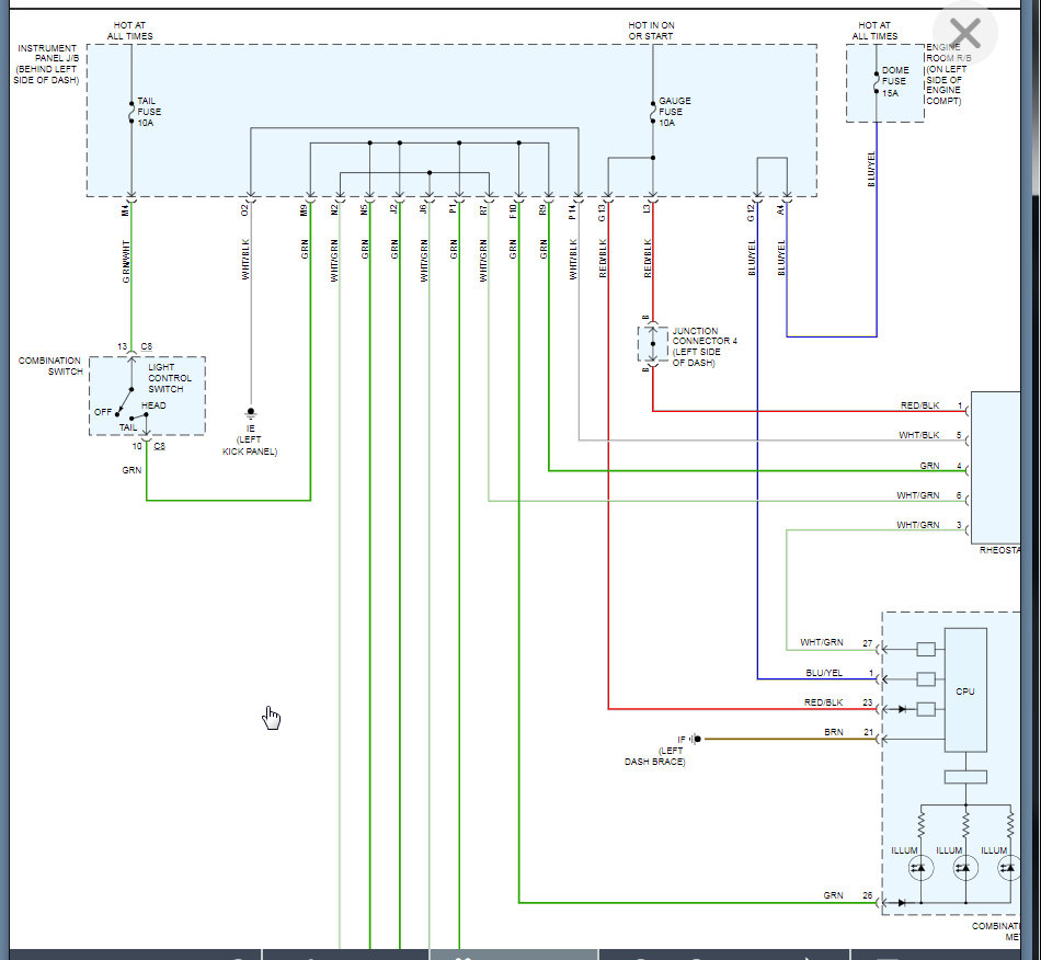
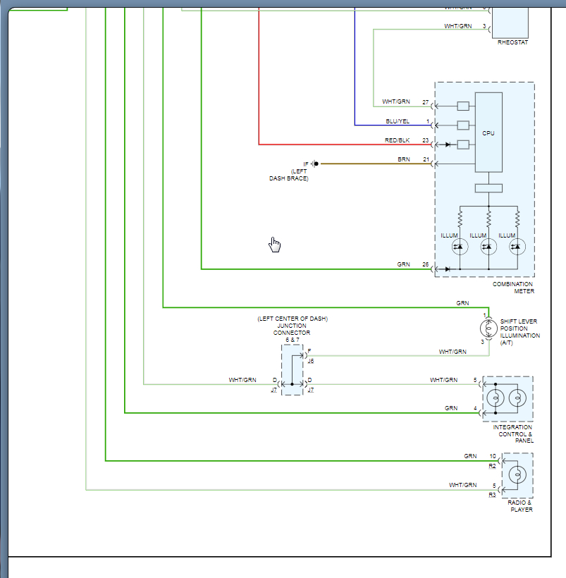
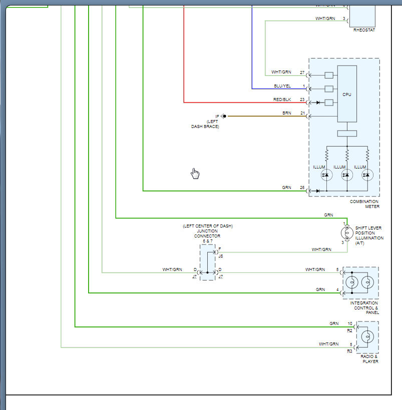
I attached the needed info. Let me know what you find. If no issue is found then we need to scan for codes and see what it is telling us.
Dec 22, 2019 at 5:30 AM
Avatar
KIRK A RONDON
  • MEMBER
  • 4 POSTS
Well i took it to a transmission shop and it was throwing the code for the neutral safety switch. i replaced that and it ran great for about an hour then it went back to throwing the neutral safety switch code. the people at that place said they think the transmission is sending two signals to the ECM, but i am wondering if i could have installed the safety switch wrong and i need to adjust it because it will not start in neutral only in park. When it is warmed up and sticking in first no matter what drive i put it in the low gear dimly lights up. so they think it's a wiring issue. the fluid is not burnt and it has just enough to run it because when warm the fluid comes back up the dipstick.
Dec 22, 2019 at 7:51 AM
Advertisement
Avatar
KASEKENNY
  • CERTIFIED EXPERT
  • 18,907 POSTS
Okay. Did you use the locking plate when installing the park neutral switch? If not then you could be right that this is your issue. I don't think it is sending multiple signals. It is probably not sending the proper signal to tell it what gear it is in.

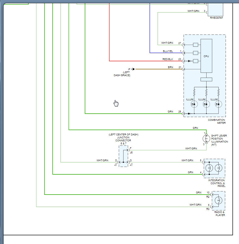
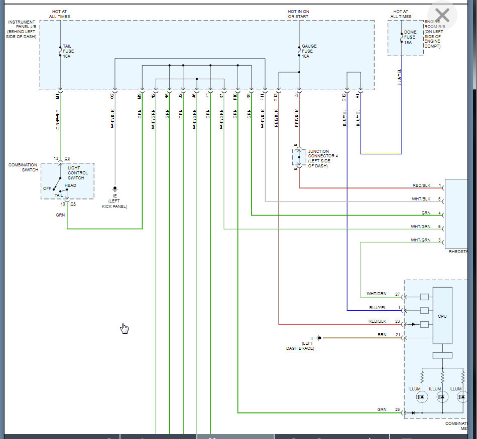
Here is the replacement procedure and the adjustment procedure. Run through this and let us know if there is any difference. Thanks
Dec 22, 2019 at 2:10 PM
Avatar
KIRK A RONDON
  • MEMBER
  • 4 POSTS
Okay, i will ASAP. thank you very much and i did use the locking plate but i don't know if i have it on right. i am going to use the procedure you have provided and try it again.. but just to let you know the one that was on it before was doing the same thing and i replaced it with this one...
Dec 22, 2019 at 4:09 PM
Avatar
KIRK A RONDON
  • MEMBER
  • 4 POSTS
Hey don't laugh, but the rear motor mound is not bolted up properly and it looks like the transmission would be about 2-3 inches higher in the rear of the engine. i was just wondering if that could be the reason the switch is off because the transmission is higher in the front than it would normally be?
Dec 22, 2019 at 4:13 PM
Avatar
KASEKENNY
  • CERTIFIED EXPERT
  • 18,907 POSTS
I can't say I ever experienced that to know how it would react but in theory this could effect the adjustment of the switch. They are adjusted based on a standard length and position of the switch. I would definitely fix this first and then see what happens. Clearly it needs to be fixed so it may resolve all of it, which would make it my top priority.

Let me know and we can go from there. Thanks
Dec 23, 2019 at 7:34 PM