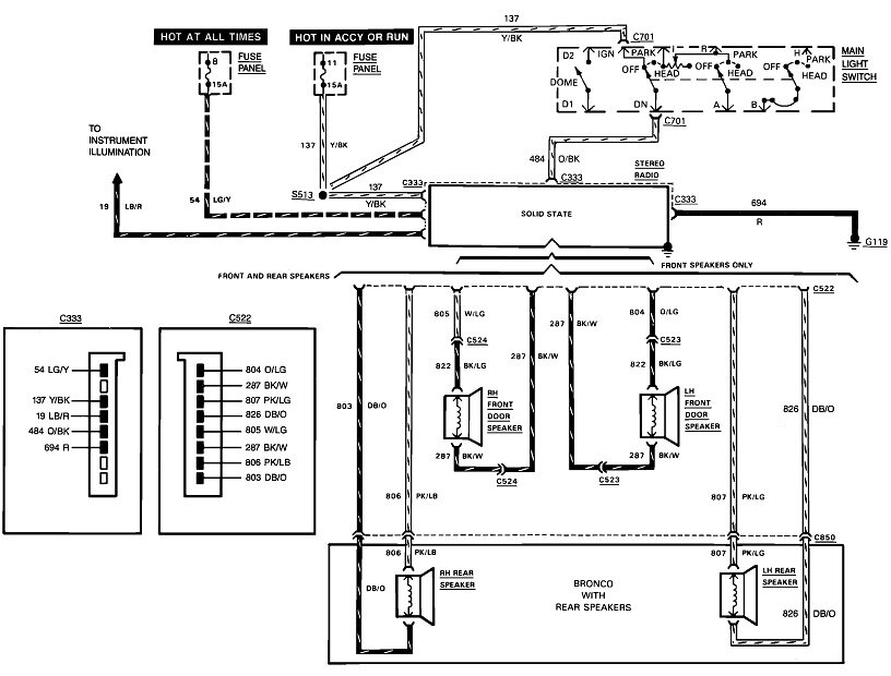
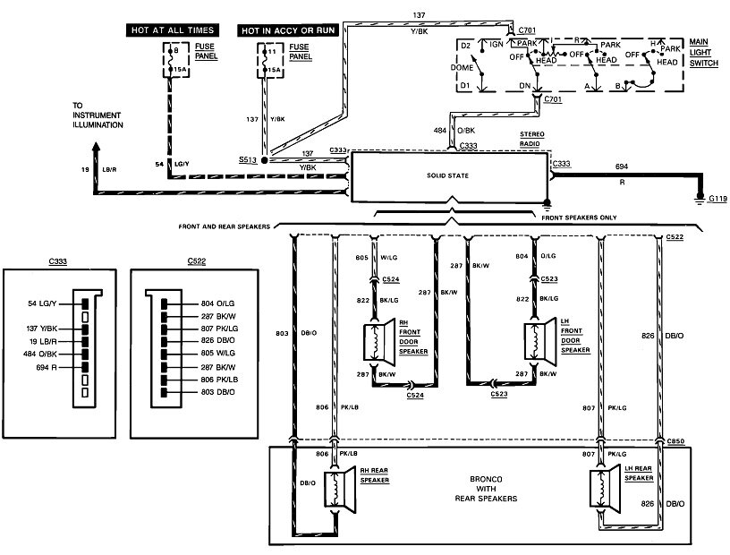
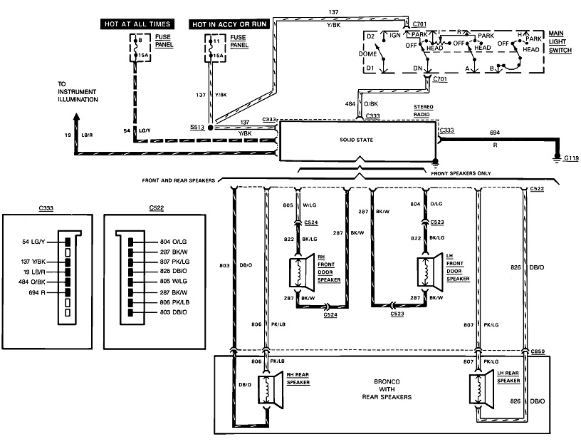
So, I can wire my stereo up. And those wires are not cut. Someone just added wires to them. I don't have money for an adapter so if someone could please help me with the color code I'd appreciate it. Thank you for your time. This is the stereo I took out of it.
Apr 13, 2023 at 2:42 PM




