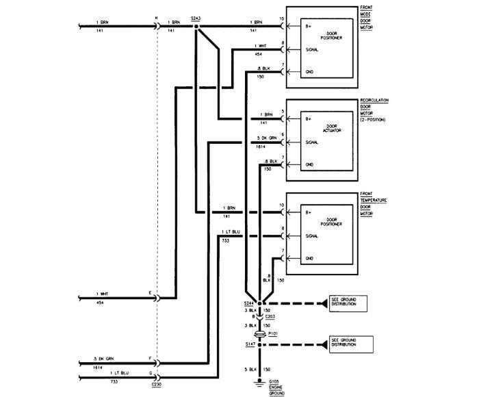
Air comes out on floor only. No mid or defrost. I replaced the actuator, but no change. I can see that it is trying to move, but does not move the vent doors. With the actuator off, the engine running, I can move the doors by hand to get floor, mid range and defrost, but not with the actuator in place. It seems like a fairly simple replacement, but I cannot figure out what I am doing wrong. Please help! Dwight
Oct 30, 2018 at 12:03 PM

