So today I finally fiddle with it some more and was able to unplug the A/C Switch harness from the ECU that is behind the passenger air bag in the dash...which you have to remove to get to. Along with the glove box as well. Attached, left to right P1, P2, P3, P4
P1 - Using jumper on plug...engine running AC switch on, all systems work.
P2 - Testing for power at the plug from the AC switch on the dash - all is good.
P3 - AC switch harness and visible is the ECU above the evaporator.
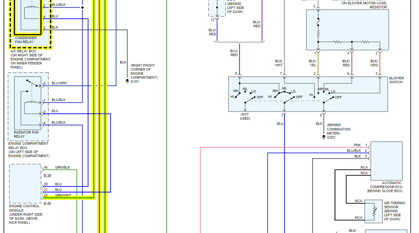
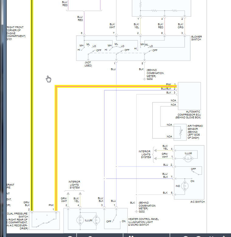
P4 - Schematic send by another tech.
So I tested for power at the harness. it has power. I plugged in back in and tested for power the A/C pressure switch (pink wire) no power, engine on and running.
Conclusion, ECU is bad.
Resolution, cut large paper clip and jump blue and pink wire on harness - seems to work just fine with the engine running, both fans running, compressor engaged.
I have no idea about the Thermo Sensor wires that come off the ECU to the left side of the dash somewhere. System seems to work.
I suppose the only way to find the actual part is from a salvage yard. I have no idea what the part number is. Rock Auto shows it, but they show a fuel injector/fuel pump relay that is the same located under the driver side console. Not the same part at all.
Images (Click to enlarge)
May 22, 2021 at 8:37 PM