Where is the fuel pump relay or wire color inside vehicle?

2023 GMC YUKON
165 MILES • 6 CYL • 4WD • AUTOMATIC
Avatar
PAUL M SAKR
  • MEMBER
  • 1 POST
can't find fuel pump relay or wire color inside vehicle?
Jul 31, 2022 at 2:40 AM
Advertisement
Avatar
STRAILER
  • CERTIFIED EXPERT
  • 53,855 POSTS
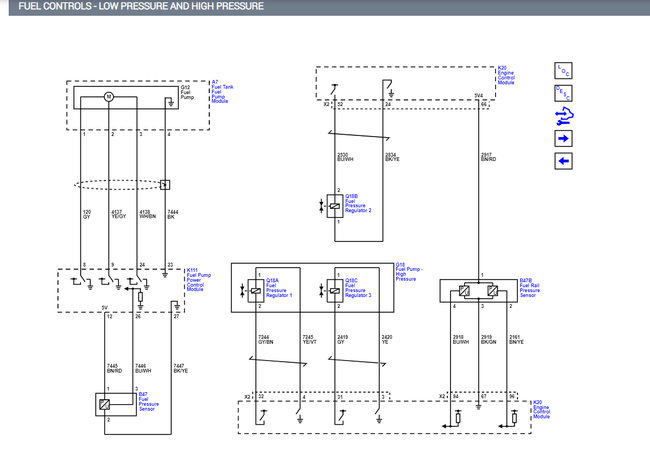
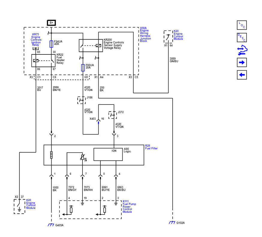
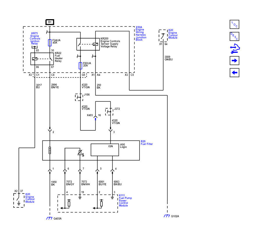
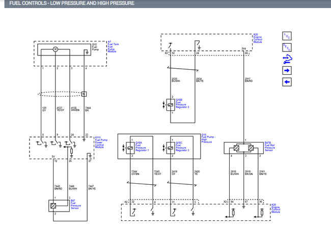
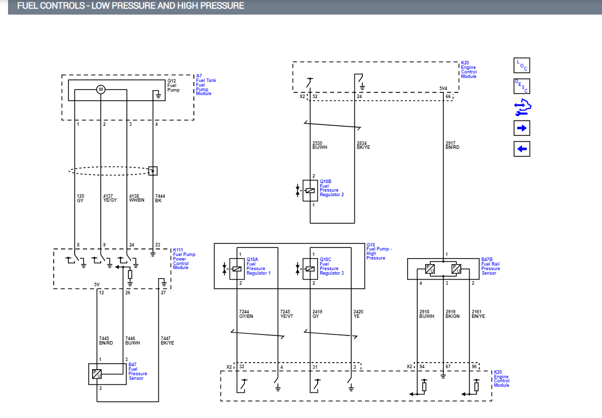
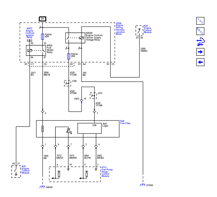
That is because it has a fuel pump control module, no relay, it is controlled through the main PCM. Here are the factory wiring diagrams so you can see how the system works in the images below. The colors of the wires going to the pump are: gry, yel/gry, wht/brn and black (ground). Check out the diagrams (below). Please let us know if you need anything else to get the problem fixed.

Jul 31, 2022 at 1:25 PM