Will not turn over. New battery, new starter?

1994 MAZDA B3000
Avatar
SKMWILSON
  • MEMBER
  • 2 POSTS
Electrical problem
1994 Mazda b3000 6 cyl Two Wheel Drive Manual 200k miles

Will not turn over. New battery, new starter, new solenoid, new battery cables, voltage transfer. What else do I need to check or replace? However, I can push it and it will start. Any suggestions?
May 20, 2010 at 9:21 AM
Advertisement
Avatar
RASMATAZ
  • CERTIFIED EXPERT
  • 75,992 POSTS
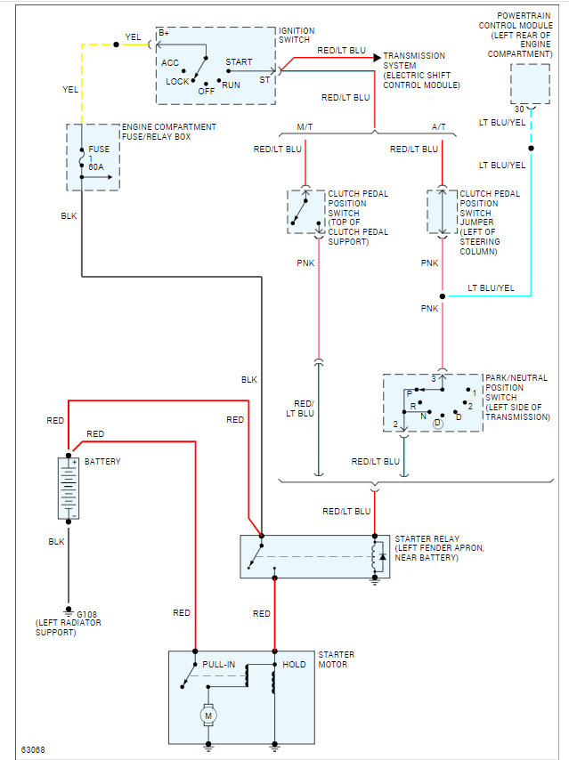
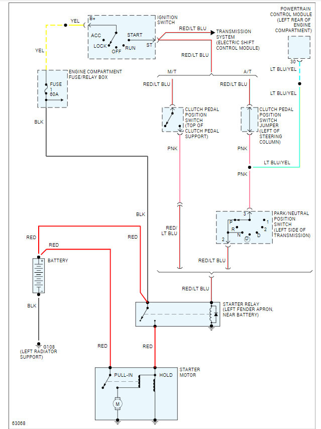
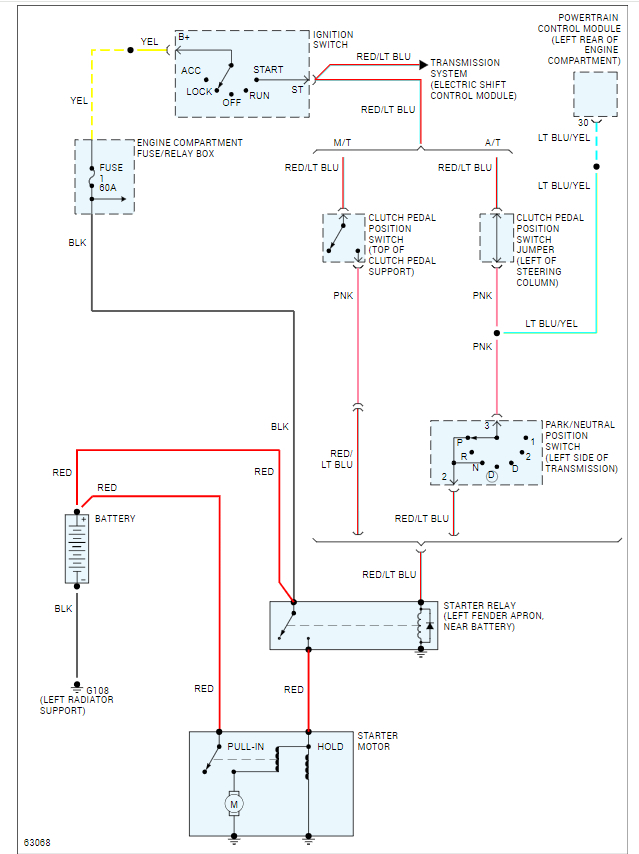
Check and test the clutch switch, starter relay and ignition switch
May 20, 2010 at 9:29 AM
Avatar
SKMWILSON
  • MEMBER
  • 2 POSTS
Where is the starter relay? Is that the solenoid?
May 20, 2010 at 9:51 AM
Advertisement
Avatar
RASMATAZ
  • CERTIFIED EXPERT
  • 75,992 POSTS
Starter relay is on the left fender apron near the battery.
May 20, 2010 at 2:28 PM
Avatar
WHEATONCS
  • MEMBER
  • 1 POST
there are only 4 relays. wot cutoff, fuel pump, pcw power and fog lamp?
Sep 28, 2024 at 6:15 PM
Avatar
STRAILER
  • CERTIFIED EXPERT
  • 53,855 POSTS
Here is the starter relay location and the wiring diagrams to the relay to make sure you got the right one, also, I would go over this video as well.

https://youtu.be/6YRW8fyNudY?si=qTnNNNpI9DSTvQT6


check out the images (below). Let us know what you find.
Sep 29, 2024 at 10:03 AM