☰
Login
Join
×
Home
Answered Questions
Repair Topics
Repair & Service Guides
Popular Questions
Warning Lights
Trouble Codes
How It Works
Testing / Diagnostics
Symptoms
Videos
Login
Become a Member
Home
Mazda
b3000
Engine
Starter
Solenoid
1994 Mazda b3000 Starter Solenoid Wiring Diagram
1994 MAZDA B3000
170,000 MILES • 6 CYL • 2WD • AUTOMATIC
FURDE3
MEMBER
1 POST
FOLLOW
Need wiring diagram for Starter Solenoid.
Oct 6, 2009 at 5:18 PM
Advertisement
STRAILER
CERTIFIED EXPERT
53,855 POSTS
Hey FURDE3,
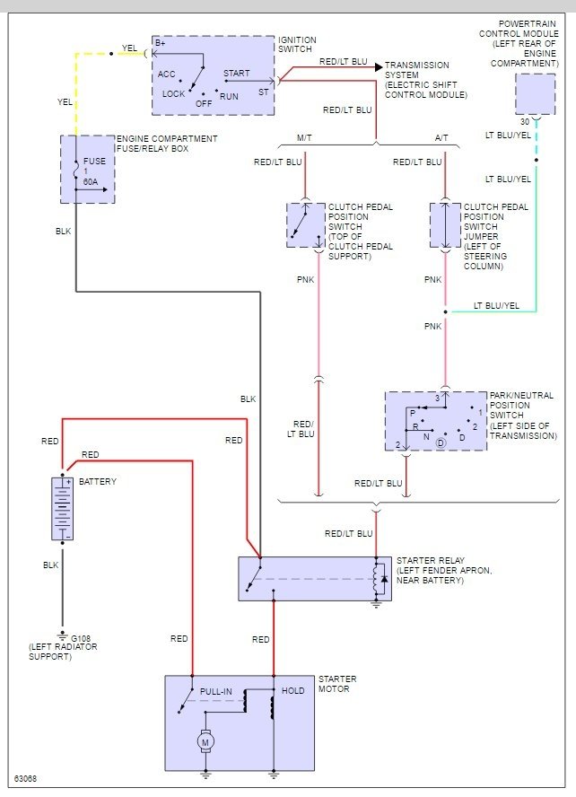
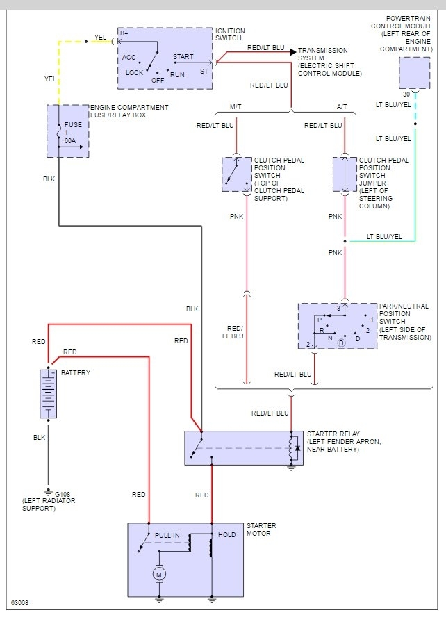
It looks like there is a relay that runs the starter as well, here is a guide and a wiring diagram to help you fin the problem.
https://www.2carpros.com/articles/how-to-use-a-test-light-circuit-tester
Run some tests and get back to us so we can continue helping you.
Best, Ken
Image (Click to enlarge)
Jan 31, 2017 at 1:30 AM