Hi,
The pressure is low. Have you checked the fuel pressure regulator? It is mounted on the fuel meter body assembly. The regulator may be the cause. It will have an engine vacuum hose going to it. First, remove the hose and confirm there is no fuel in it. If there is, replace the regulator. If there isn't, reconnect the pressure gauge and start the engine. Disconnect the vacuum hose from the regulator and the pressure should increase. If it doesn't, replace the regulator.
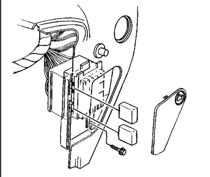
The first two pics below show what the regulator looks like and location.
Here are the directions for replacement. Pic 3 correlates with the directions.
______________________________________________
2000 Chevy Truck S10/T10 Blazer 4WD V6-4.3L VIN W
Fuel Pressure Regulator Replacement
Vehicle Powertrain Management Fuel Delivery and Air Induction Fuel Pressure Regulator Service and Repair Procedures Fuel Pressure Regulator Replacement
FUEL PRESSURE REGULATOR REPLACEMENT
Fuel Meter Body Assembly
Pic 3
REMOVAL PROCEDURE
TOOL REQUIRED
J 34730-1A Fuel Pressure Gauge
CAUTION: Refer to Battery Disconnect Caution In Service Precautions.
1. Disconnect the negative battery cable.
2. Relieve the fuel system pressure. Refer to Fuel Pressure Relief Procedure.
3. Remove the upper intake manifold assembly.
4. Remove the fuel pressure regulator retainer clip (13).
5. Pull and twist the fuel pressure regulator (14) in order to remove the fuel pressure regulator from the fuel pressure regulator housing using a shop towel to catch any spilled fuel.
6. Remove the regulator seal lower O-ring (18).
7. Remove the regulator assembly filter (17).
8. Remove the regulator seal upper O-ring (16).
9. Remove the regulator seal backup ring (15).
10. Cover the fuel pressure regulator housing to prevent contamination from entering the fuel system.
11. Discard the O-rings.
INSTALLATION PROCEDURE
IMPORTANT: If the fuel pressure regulator is to be reinstalled, inspect the filter screen for contamination. If the filter screen is contaminated, replace the regulator.
1. Lubricate the new O-rings with clean engine oil.
2. Install the regulator seal backup ring (15).
3. Install the regulator seal upper O-ring (16).
4. Install the regulator assembly filter (17).
5. Install the regulator seal lower O-ring (18).
6. Assemble the regulator with the vacuum tube pointing down into the regulator retainer clip.
7. Install the fuel pressure regulator retainer clip (13).
8. Install the upper manifold assembly.
9. Tighten the fuel filler cap.
10. Connect the negative battery cable.
11. Inspect for leaks.
11.1.Turn the ignition switch ON for 2 seconds.
11.2.Turn the ignition switch OFF for 10 seconds.
11.3.Turn the ignition switch ON.
11.4.Inspect for fuel leaks.
_______________________________________
One last thought. Before checking the regulator, remove the fuel cap and see if pressure increases.
Let me know what you find or if you have other questions.
Take care,
Joe
Images (Click to enlarge)
Jan 24, 2020 at 9:45 PM