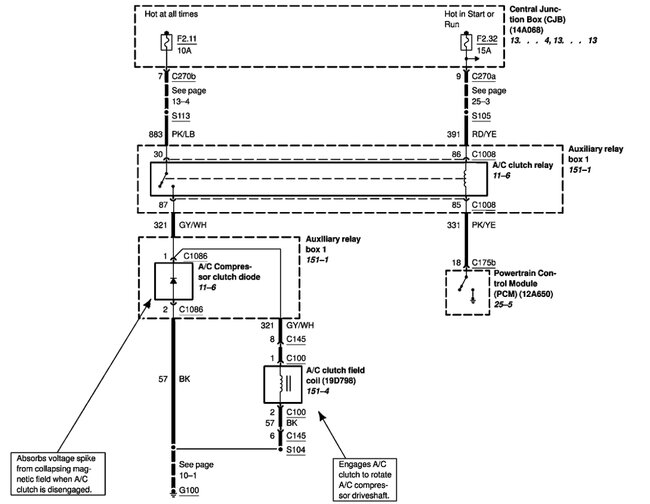
We have installed everything new at this point the A/C turns on but all it blows it hot air i assume it's the same air from outside. does anyone know what electrical issue can cause this?
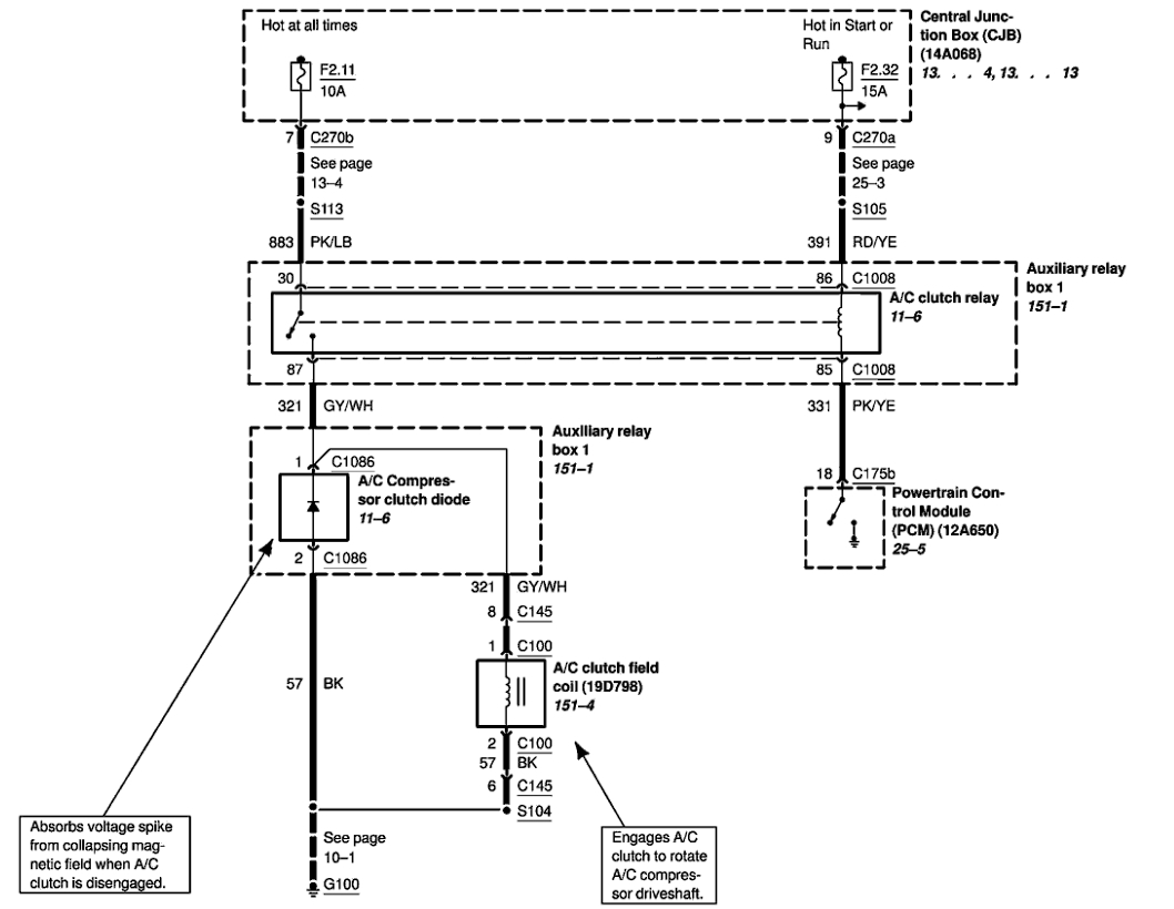
Does anyone have the A/C wiring diagram?
Does anyone have the A/C wiring diagram?
Jul 31, 2023 at 1:46 PM






