Loss of power at night with the headlights on?

1998 MERCURY MYSTIQUE
150,000 MILES • 2.5L • 6 CYL • 2WD • AUTOMATIC
Avatar
PAULASB55
  • MEMBER
  • 1 POST
Have replaced battery, and alternator drove okay during the day, but when you turn the headlights on at night and start to drive you lose all power. I had to keep jumping to get it home.
Sep 3, 2023 at 6:10 PM
Advertisement
Avatar
AL514
  • CERTIFIED EXPERT
  • 5,462 POSTS
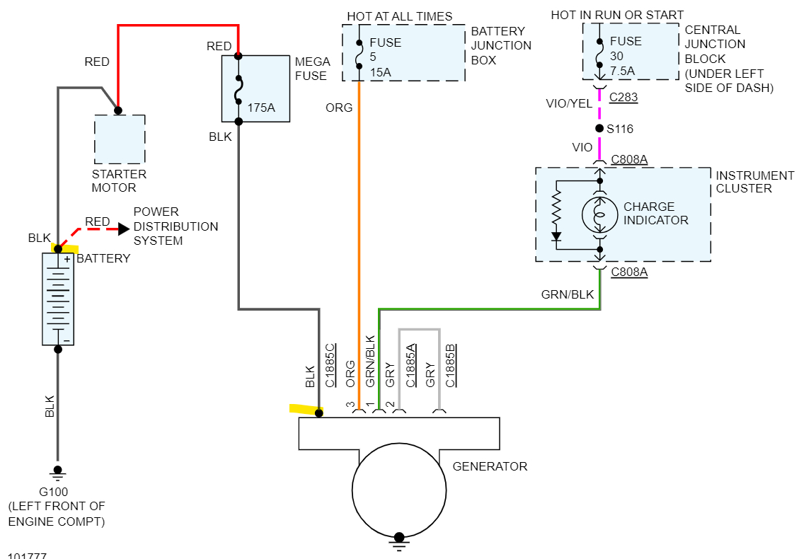
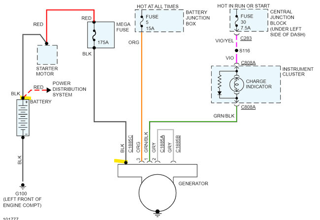
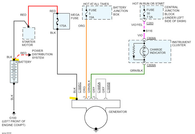
Hello, you will need to check what the charging system voltage is with the headlights on, they are a large electrical load on the charging system. Where did you get the Alternator that you installed? If you got a remanufactured alternator from AutoZone or another aftermarket auto parts store, it might just be another bad alternator. Or there may be a wiring issue. But the voltage from the Alternator positive post to battery negative will need to be known. The system is not able to sustain any load on the Alternator.
You'll notice the wiring from the Alternator on the Black wire runs to the MEGA Fuse 175amp and then to the Starter motor, then goes to the Battery Positive. So, when checking the charging voltage, first check from the Alternator main lead to Battery negative, 2nd check across the battery positive and negative and see what difference there is. If there are a few volts difference, then there is a wiring issue from the Alternator to the battery positive.

https://www.2carpros.com/articles/how-to-use-a-voltmeter

https://www.2carpros.com/articles/how-to-check-a-car-alternator
Sep 4, 2023 at 12:13 PM