Location on natural safety switch

2004 KIA SORENTO
138,000 MILES • 3.5L • 6 CYL • 4WD • AUTOMATIC
Avatar
JOSEAYALA73
  • MEMBER
  • 1 POST
Where is my neutral safety switch on my car located?
Feb 26, 2018 at 8:32 AM
Advertisement
Avatar
KASEKENNY
  • CERTIFIED EXPERT
  • 18,907 POSTS
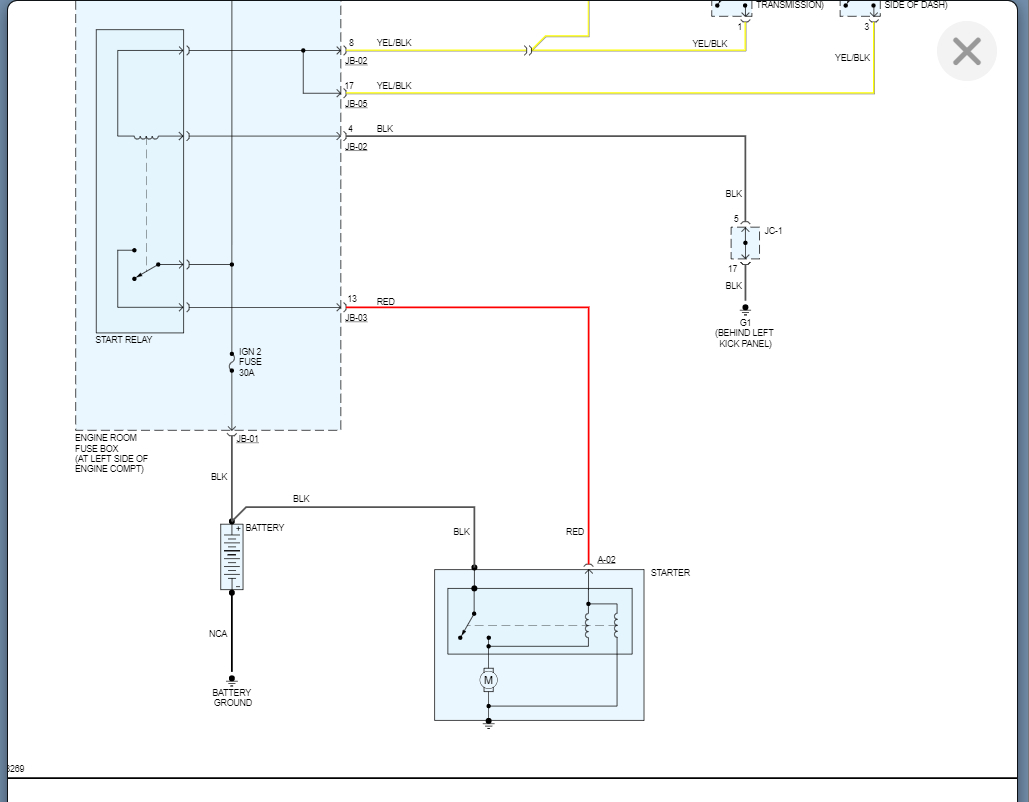
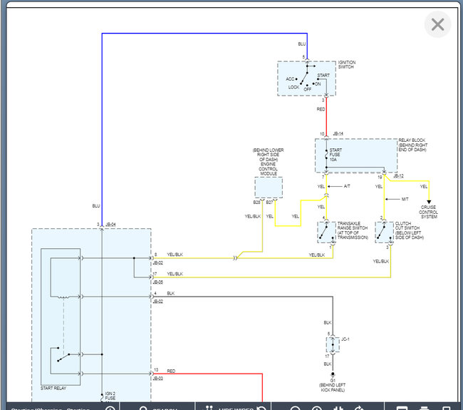
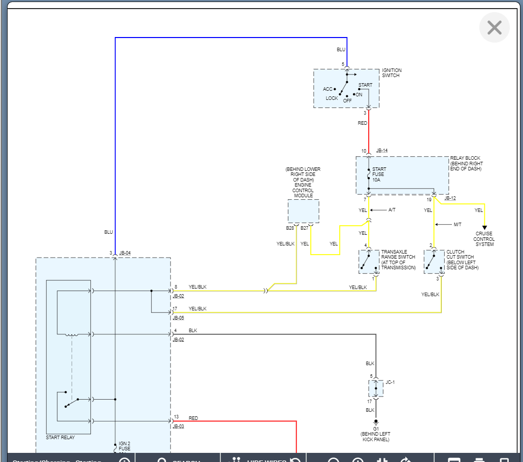
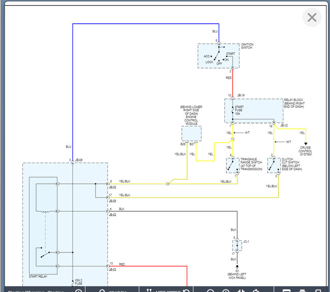
Your vehicle does not have a neutral safety switch. It has what is called a transmission position switch. This is located on the side of the transmission where the linkage connects to the unit. You will see a switch that as you move the gear selector it will move the arm on this switch.

I am attaching the info below but let us know what issue you are having, and we can work through if this is the issue.

Here is a guide on how to test this circuit and the info below is what you will need to find it and test it:

https://www.2carpros.com/articles/how-to-check-wiring

Thanks
Nov 5, 2021 at 4:34 PM
Avatar
JOSEAYALA73
  • MEMBER
  • 1 POST
Can the safety neutral switch cause car not to start in neutral or in park?
Nov 5, 2021 at 4:34 PM
Advertisement
Avatar
KASEKENNY
  • CERTIFIED EXPERT
  • 18,907 POSTS
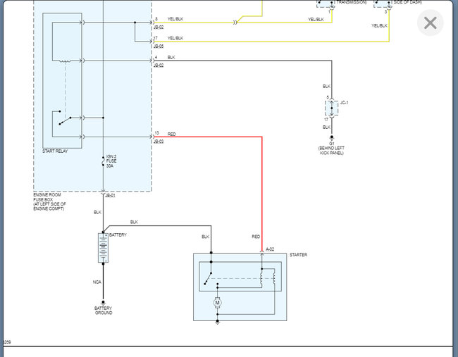
Yes. If this switch is not telling the PCM that the vehicle is in park or neutral, then it will not start the engine.

If this is the case, then we need to start with using the wiring diagrams above to test for voltage at the starter on both wires. If you are not getting it then we need to go back in the circuit and find where you are losing it.

It very well could be this switch so follow the testing above to make sure it is producing the correct voltage in each position.

Let us know what questions you have on this. Thanks
Nov 5, 2021 at 4:36 PM