Hi,
Are you sure the bulbs aren't bad? The taillights and headlights are separate from each other, so I question if they are related.
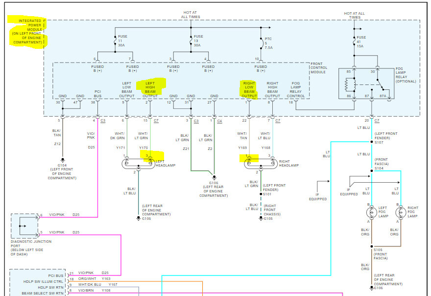
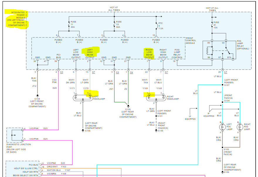
Here is what I need you to do. The high beam on the driver's side and low beam on the passenger side need checked for power. So, disconnect one light at a time. Starting with the driver's side, turn the high beam on and check the white wire with a light green tracer for power. If possible, use a voltmeter or multimeter to confirm battery voltage is present, there is a chance the bulb itself is faulty. I don't see this being a ground issue because one beam selection works, and both have a common ground.
On the passenger side, do the same thing. In this case, turn the low beam on and check the white wire with a tan tracer for power.
If you find both bulbs are good and have power, I need you to reconnect the lights. Use something to check voltage when the bulb is connected. I say this because the totally integrated power modules on these trucks are known to fail due to connector pin issues. They can show 12v power with nothing attached, but once a load is introduced, the voltage drops extremely low or off.
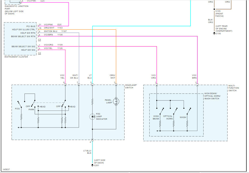
I attached a wiring schematic below. Try this test. Once we get this taken care of, we can focus on the rear. Also, here is a link you may find helpful:
https://www.2carpros.com/articles/how-to-check-wiring
Let me know what you find or if you have other questions.
Take care,
Joe
See pics below.
Images (Click to enlarge)
May 19, 2024 at 7:50 PM