lift-gate latch not working

2007 CHEVROLET SUBURBAN
200,000 MILES • 5.3L • V8 • 4WD • AUTOMATIC
Avatar
JCHAND123
  • MEMBER
  • 1 POST
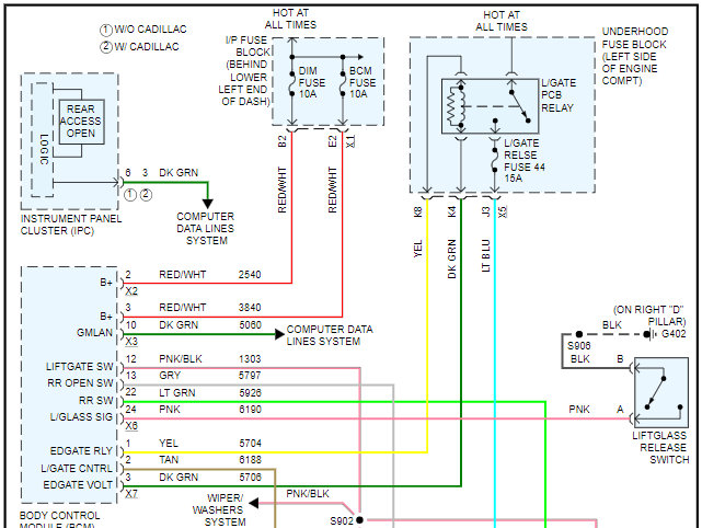
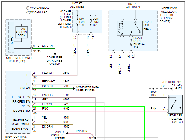
No Power to Fuse 44 under hood. Lift-gate latch does work when 12vdc is applied directly to it by applying 12vdc to fuse 44. All related fuses in left instrument panel are good.
May 29, 2020 at 2:24 PM
Advertisement
Avatar
DANNY L
  • CERTIFIED EXPERT
  • 5,648 POSTS
Hello, I'm Danny.

It sounds like you have a faulty wire leading to fuse 44 then possibly. I've attached a wiring diagram below of the lift-gate circuit. I've cut both pictures in half for you to view larger.Hope this helps and thanks for using 2CarPros.
May 29, 2020 at 3:24 PM