Electrical problem V8 Two Wheel Drive Automatic 170000 miles
----------------------------------------------------------------
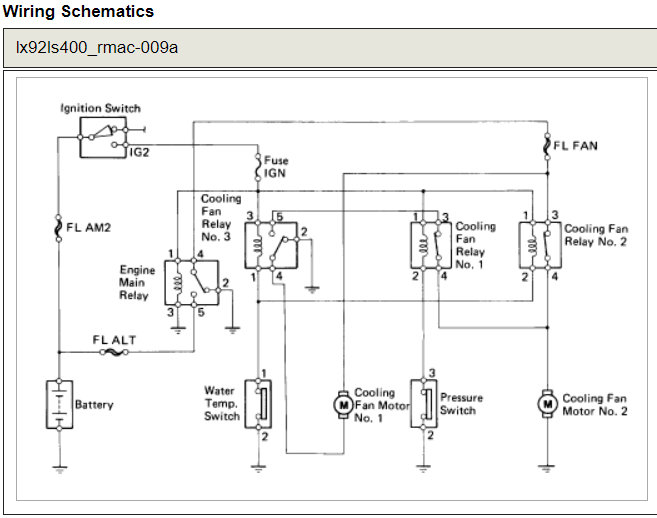
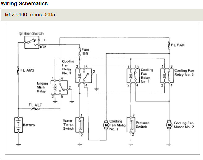
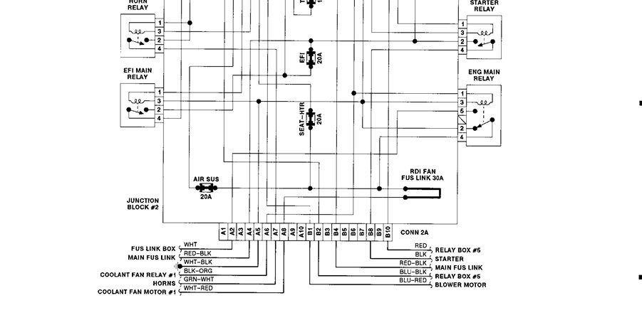
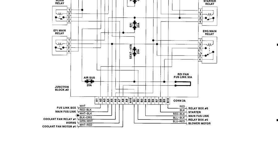
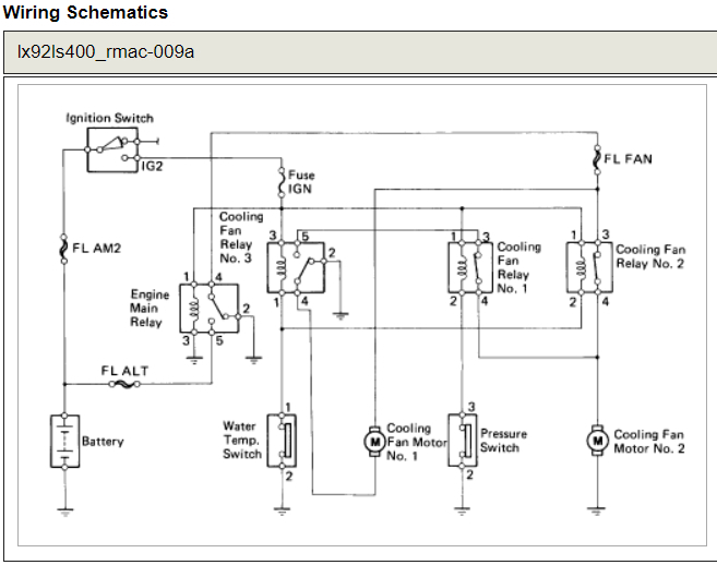
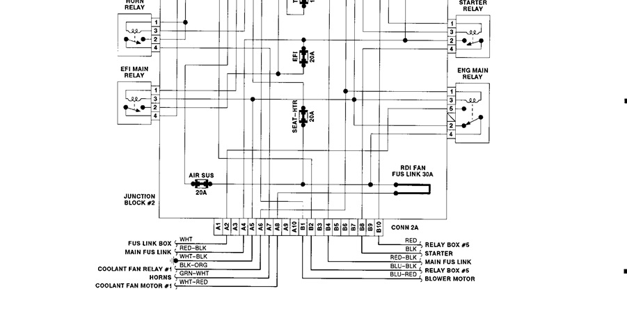
1990 Lexus LS 400 that has been running hot, I changed the thermostat but that didn't fix it. While troubleshooting I noticed that the two cooling fans in front of the radiator were not turning on. I turned on the air conditioner and they still didn't turn on. I checked the 30A radiator fan fuse under the hood and its fine. I was told that it is probably an electrical issue and that I should change the fan motor relay. I bought the relay, but I can't find it to save my life. Please help!
P.S. Any other suggestions to my issue if the relay change doesn't fix it. I have no heat and it freezing outside!
Thanks :wink:
----------------------------------------------------------------
1990 Lexus LS 400 that has been running hot, I changed the thermostat but that didn't fix it. While troubleshooting I noticed that the two cooling fans in front of the radiator were not turning on. I turned on the air conditioner and they still didn't turn on. I checked the 30A radiator fan fuse under the hood and its fine. I was told that it is probably an electrical issue and that I should change the fan motor relay. I bought the relay, but I can't find it to save my life. Please help!
P.S. Any other suggestions to my issue if the relay change doesn't fix it. I have no heat and it freezing outside!
Thanks :wink:
Feb 6, 2008 at 10:48 PM










