Hi, both the Tach and Speedometer needle lights have gone out. Is this something easy or do I have to take it to the dealer
May 4, 2008 at 2:37 PM
Advertisement
MASTERTECHTIM
CERTIFIED EXPERT
4,750 POSTS
dont take it to dealer, it will cost a fortune for a new cluster. i just had one repaired and it cost me about 450 and i had to remove the cluster, send it to him and wait about a week for it to be sent back but all went well. i think the dealer cluster was around 1600. i googled lexus dash lights inop and got the guy from california.
May 4, 2008 at 2:41 PM
GAITHER TUCKER
MEMBER
10 POSTS
left half of speedometer 0_80 does not light up. The right side and all other lights are working.
Nov 8, 2019 at 6:55 PM
(Merged)
Advertisement
KASEKENNY
CERTIFIED EXPERT
18,907 POSTS
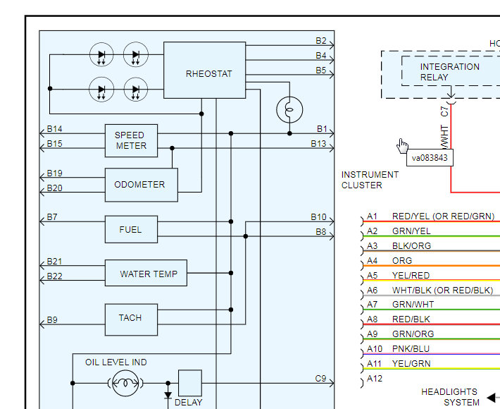
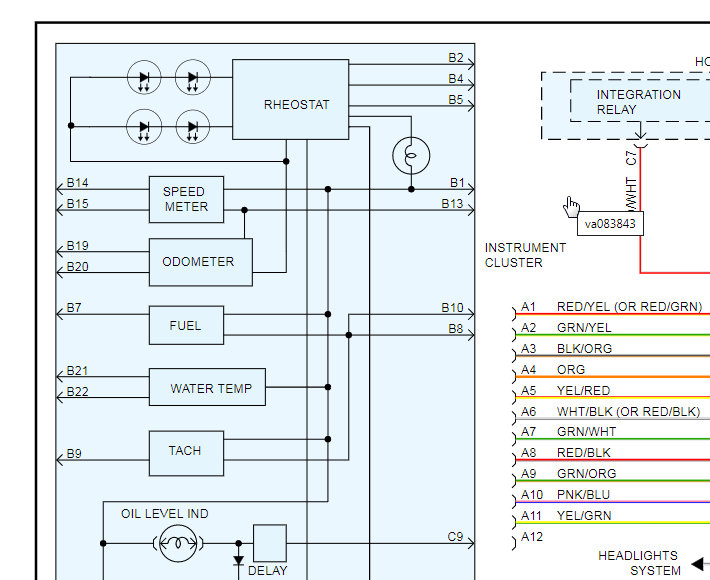
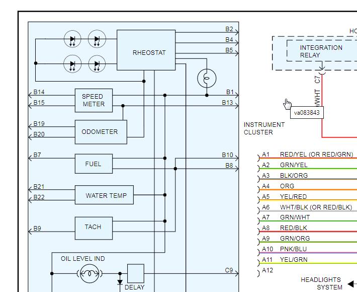
Can you get a picture of this and submit it? The reason I ask is I only show one bulb for the speedometer and other components. They are controlled by a rheostat but that only various the resistance to control the amount of current. It doesn't make much sense which is why you are probably why you are asking.
See it may help trigger what this could be with me. Thanks
Image (Click to enlarge)
Nov 8, 2019 at 6:55 PM
(Merged)
GAITHER TUCKER
MEMBER
10 POSTS
I removed the instrument cluster and disassembled it. Tested each lamp and found a bad lamp replaced it and re assembled the cluster and now everything is working great. The speedometer definitely has 2 lamps. Thanks for your reply to my problem.
Nov 8, 2019 at 6:55 PM
(Merged)
STRAILER
CERTIFIED EXPERT
53,854 POSTS
KASEKENNY1 is one of our best! Use 2CarPros anytime, we are here to help. Please tell a friend.