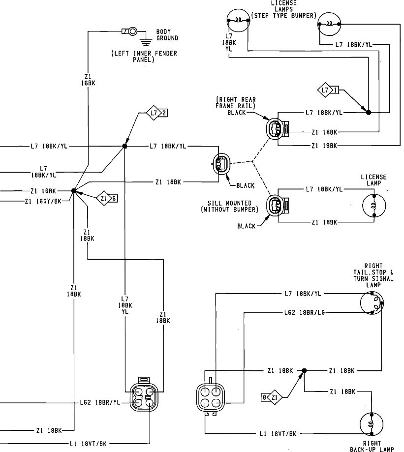
I'm suspicious you may have a broken ground wire for the left rear socket. If this is the case, you should see the left tail light go out when you unplug the right rear bulb. The reason is when the tail lights are on, current goes through the left rear tail light filament, but it can't find a path to ground to complete the circuit. Instead, current doubles back and goes through the brake light filament, then through the turn signal switch, to the right rear brake light filament, and then to ground on the right side. Removing the right bulb or moving the turn signal switch to either side breaks that alternate circuit, so the left tail light goes out.
In addition, while it's hard to tell, the left tail light isn't as bright as normal, and you might be able to see the larger brake light filament on the right is glowing a little. All three of those filaments are sharing parts of the 12 volts.
Another clue to a bad ground is while the left tail light appears to be on, it will go off when a helper steps on the brake pedal. This puts 12 volts on both sides of the tail light filament. The difference is 0 volts, so the tail light goes off.
The definitive test is to check for voltage on the bulb's ground. If you have the round 1157 bulb, ground is the metal housing. Touch the probe of the test light to it and you'll see a change in the 1157 bulb. If you have the newer 3157 bulb with the flat plastic base and four wires, the easiest way to test it is to back-probe through the rubber weather seals around the wires where they go into the socket assembly. Most of the time those sockets have markings molded on them for the "major" filament, (brake and signal), "minor" filament, (tail light), and the ground wire. If you don't see those markings, just check all three wires with the tail lights and the left turn signal turned on. You'll see a steady 12 volts on the minor wire, a flashing 12 volts on the signal wire, and ideally 0.0 volts on the third wire. If you see any voltage on that third wire, that is the ground wire that needs to have its break located and repaired.
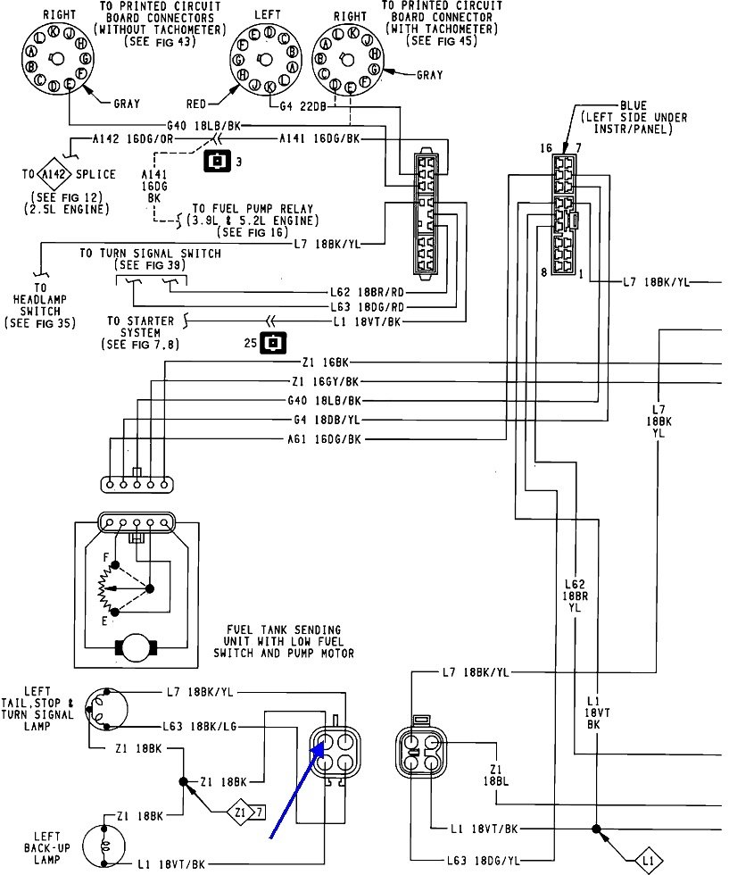
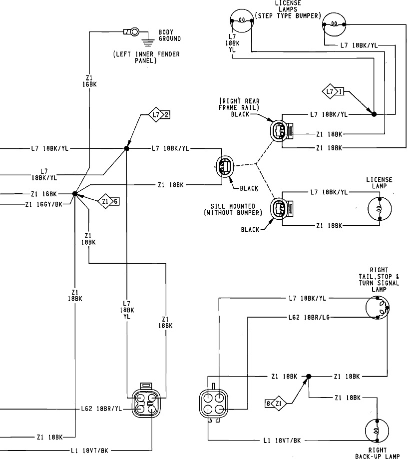
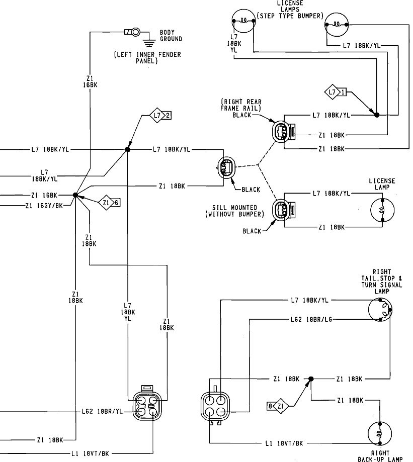
A good place to find that brake is between the pair of mating terminals in the connector I indicated. The blue arrow points to that ground wire. As I recall, that connector is clipped to the rear of the left frame rail. You can back-probe the black wire on both sides of that plug. If you find voltage on one side and not the other side, that's where the brake is located. I suspect you don't have to look further. That ground wire runs up to the front of the truck, but by that time a lot of other circuits are tied in with it. If the break was this far forward, those other circuits would also be showing symptoms.
Images (Click to enlarge)
Jul 23, 2021 at 10:47 AM