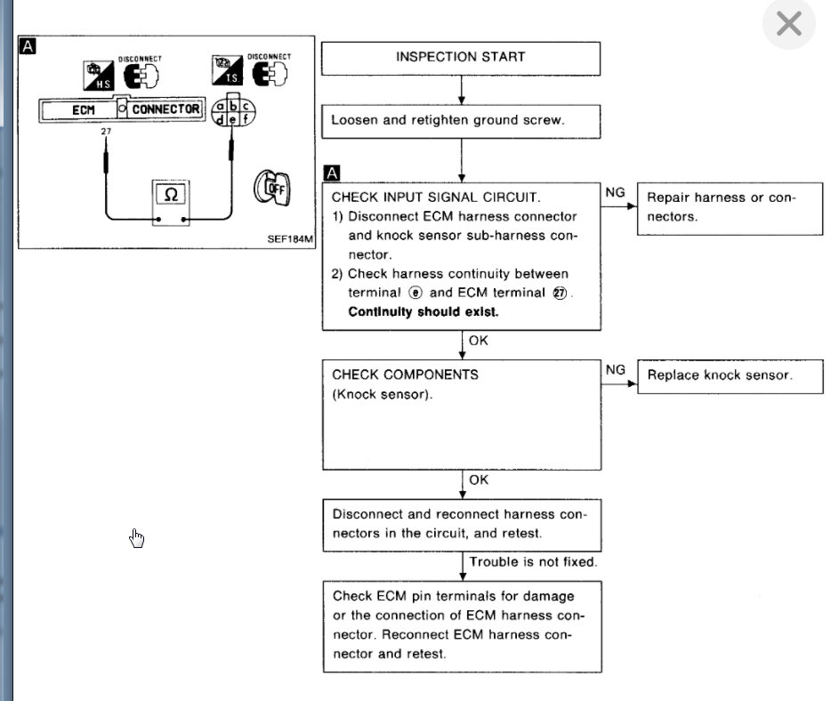
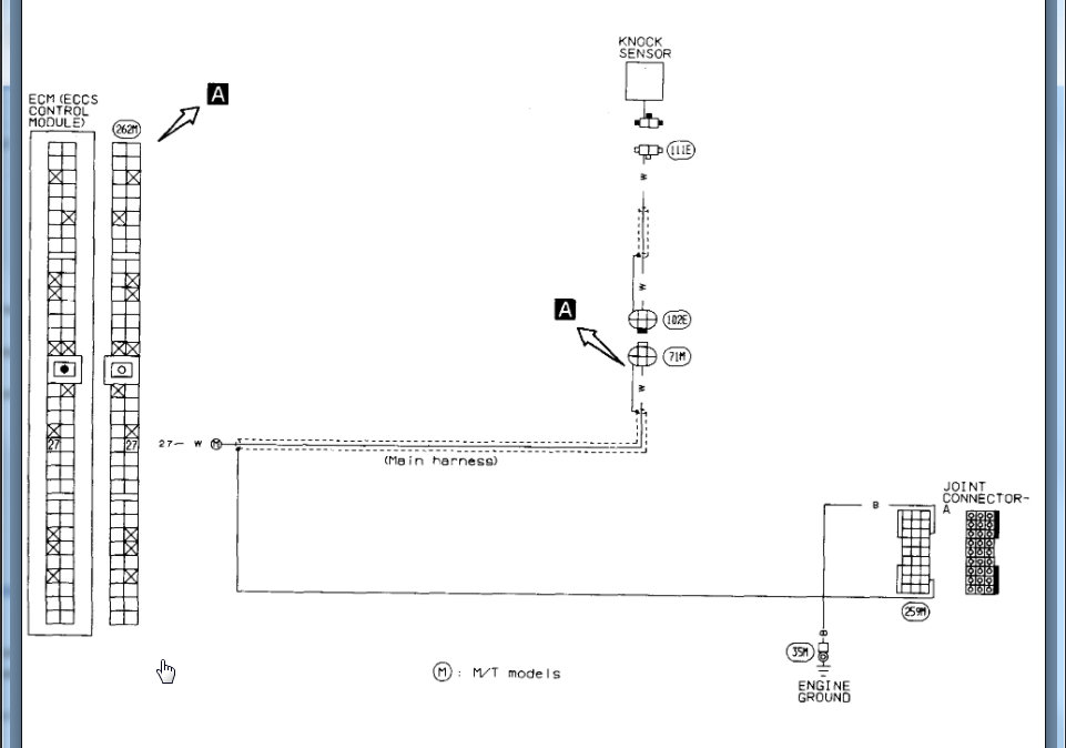
Cant find location of knock sensor and need instructions on how to replace it. It runs rough only while driving. It idles fine.I got a code 34.Please help.
Aug 19, 2020 at 2:04 PM




