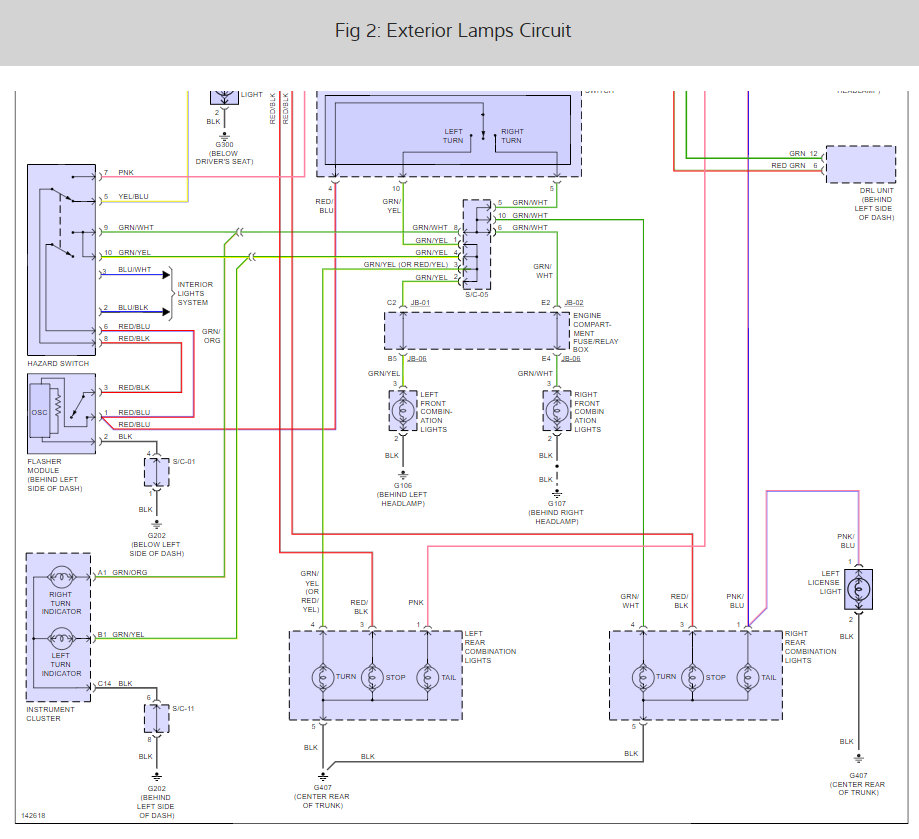
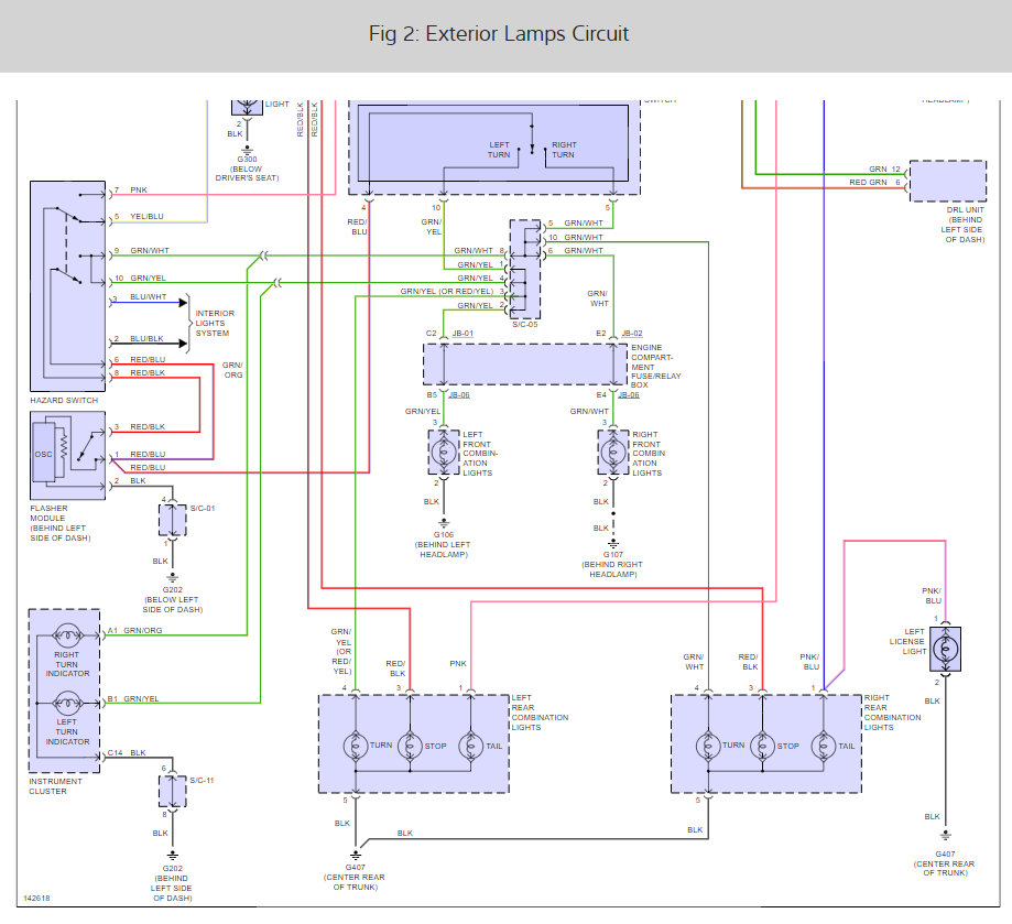
My girlfriend's car was having turn signal issues, indicating one of the turn signal bulbs were burnt out in the rear. I checked in the trunk to see how easy it would be to replace the bulbs and pulled out the break light and right turn signal bulbs from the rear of the vehicle and then replaced them. On the way to the auto parts store, the right turn signal suddenly started working.
Working off of prior electrical knowledge, my first thought is a broken wire somewhere in the turn signal. I checked the bulbs a second time to make sure the issue was not being caused by the broken filament suddenly jostling into place from my screwing around. I found the turn bulb in nearly pristine condition, but noticed one of the filaments in the break light looked worn. I don't see how a break light could cause the turn signal to act as if the bulb is burnt out, unless if the bulbs are wired in series together.
I was wondering if anyone had any knowledge of the electrical systems on the KIA 2007 Spectra line. I can replace all of the bulbs and see if the issue doesn't come back, but I would like to eliminate the seemingly obvious possibility before dragging the car into a dealer to check the entire line on a vehicle nearly a decade old.
Jan 22, 2019 at 11:19 AM
(Merged)