headlights do not work?

2004 JEEP CHEROKEE
139,000 MILES • 4 CYL • AWD • AUTOMATIC
Avatar
MICHIGANDRIVER
  • MEMBER
  • 1 POST
the head lights on the driver side completely do not work. No brights, dims or turning signal. What could cause this and is it an easy to fix myself?
Nov 7, 2008 at 7:27 PM
Advertisement
Avatar
JNOVACK
  • CERTIFIED EXPERT
  • 723 POSTS
first check the bulbs and don't touch the glass on the head light bulb with fingers the grease from hands can damage the bulb if the bulbs are ok check the grounds. I have seen the TIPM cause this issue which is common here is how you can change it out also I have includes a guide to check the fuses and the fuse location as well.

https://www.2carpros.com/articles/how-to-check-a-car-fuse

Check out the diagrams (Below). Please let us know what happens.

Nov 7, 2008 at 7:59 PM
Avatar
CLAAR_22
  • MEMBER
  • 1 POST
As I was driving at night I realized that the main headlights do not turn on. Seems like they both went out at the same time. When I turn lights on everything turns on except
for the main two. Checked fuses all over and everything looks good. What could be the problem? Thanks
Oct 14, 2020 at 1:24 PM (Merged)
Advertisement
Avatar
DANNY L
  • CERTIFIED EXPERT
  • 5,648 POSTS
Hello, I am Danny.

It sounds like you might be having trouble with the Headlight Relay. I am attaching a picture of the power distribution center that is under hood mounted on the passenger side fender. That is where the relay would be located.If you have access to the owner's manual you could find the fuses and relay numbers in the fuse section. I cannot find a diagram just yet, but I will keep looking. I have also attached a tutorial showing how to test a relay. Hope this helps and feel free to ask any other questions. Thanks for using 2CarPros.

Danny-

https://www.2carpros.com/articles/how-to-check-an-electrical-relay-and-wiring-control-circuit
Oct 14, 2020 at 1:24 PM (Merged)
Avatar
NANCY WOODS
  • MEMBER
  • 1 POST
I have bright lights but no regular head lights, already replaced the multi functioal dimer switch, but still no lights, checked the fuses they are good...
Oct 14, 2020 at 1:24 PM (Merged)
Avatar
DON OLIVER
  • MEMBER
  • 101 POSTS
silly question, but have the lights been checked to make sure the low beams aren't burnt out? the headlight switch and dimmer switch/multifunction switch are about the only thing that can turn them on. check the bulbs. if you can power them up then you have a light module or daytime running light module that has failed, the wiring doesn't usually fail to headlights. good luck
Oct 14, 2020 at 1:24 PM (Merged)
Avatar
AZ6500
  • MEMBER
  • 7 POSTS
When it get below 40 F (I am in Arizona) the headlights, high and low beam will not come on until the car is warmed up. I suspect it could be the headlight delay module but, I cannot find where it is located in the car.
All other running, turn and four way flashers work just fine not matter what the temperature is.
Oct 14, 2020 at 1:24 PM (Merged)
Avatar
JACOBANDNICKOLAS
  • CERTIFIED EXPERT
  • 110,175 POSTS
Hi and thanks for using 2CarPros.

Chances are there is an issue with the light switch itself. When they don't turn on, wiggle the switch around to see if they turn on. If they do, replace the switch.

Here are the directions if you find that is the issue. The attached pic correlates with these directions.

Removal

Warning:
1. On vehicles equipped with airbags, refer to air bags and seat belts/air bags before attempting any steering wheel, steering column, or instrument panel component diagnosis or service. Failure to take the proper precautions could result in accidental airbag deployment and possible personal injury.
2. If the headlamp switch was on, wait five minutes to allow the ceramic dimmer resistor to cool. If the ceramic dimmer resistor is not allowed to cool, it can burn your fingers.


1. Disconnect and isolate the battery negative cable.
2. Remove the knee blocker as described.
3. Pull the headlamp switch control knob out to the On position stop.
4. Reach up through the outboard side of the steering column opening and depress the headlamp switch knob and shaft release button on the inboard side of the switch.
5. Pull the switch knob and shaft out of the headlamp switch.

Headlamp Switch Remove/Install


6. Remove the spanner nut that secures the head-lamp switch to the instrument panel.
7. Move the headlamp switch into the steering column opening far enough to access the wire harness connectors.
8. Unplug the two wire harness connectors from the headlamp switch.
9. Remove the headlamp switch from the instrument panel.
10. Reverse the removal procedure to install. Tighten the spanner nut to 2.7 N.m (24 in. lbs.).

I attached a pic of the power distribution box under the hood. Confirm that fog light relay 1 is tight and making good connections, as well as the headlamp fuse B10.

Let me know if this helps.

Joe
Oct 14, 2020 at 1:24 PM (Merged)
Avatar
AZ6500
  • MEMBER
  • 7 POSTS
I have the vehicle listed above that has developed head light problems. At first it was only when the temperature was below 40 degrees Fahrenheit. I tried a lot of things. The multi-switch was replaced by my mechanic and it has worked great for at least a couple of years. I replaced the headlights (I knew that was not the problem) checked connections, and found nothing wrong. The headlights would not work but all other lights did. One morning I got up and the battery was stone cold dead. That was very odd because the battery was not that old. Charged the battery and the next morning dead battery. The charging system was working fine, I went to the place where i got the battery and they replaced it free of charge. Drove it two miles home parked it and the next morning dead battery. I found a dead short between positive and negative cables on the battery with the positive cable removed from the battery. I started pulling fuses and the short did not go away. So i was advised to do a "drain test" on the system. So I connected an ammeter to the positive cable and the other end to the positive post and made sure nothing was on like interior lights. I started pulling fuses because i saw 3 amps draining the battery with nothing on. It turned out to be the dome light in the passenger cab and the cargo area dome light. Disconnected the lights and saw maybe a trickle current of around 500 milliamps which is normal. That solved that problem and I thought maybe it would solve the headlight issue. Well it's not 40 degrees here anymore so the lights worked every time i tried them. I loaned my son the car and warned him about the lights. Sure enough he was out late at night went to drive home and no headlights. There is no relay in the circuit so it's not that, I am at my wit's end. The only thing in the circuit I have not been able to check is the headlight delay module and it's connections. But I can't any information anywhere about where that module is located.Does anybody have any information on that module or this problem? BTW, when the lights work I cannot make them quit. I have tried freeze spray to duplicate the temperature and they work just fine.
Oct 14, 2020 at 1:25 PM (Merged)
Avatar
ASEMASTER6371
  • CERTIFIED EXPERT
  • 52,796 POSTS
Good afternoon,

I attached the wiring diagrams for you to view.

The one thing I see if the BCM. If it is failing, it can ground out the power to the headlights causing no lights.

Check the system with a scan tool that can read the BCM live information and see if there are any faults.

I also circled the delay relay for you.

Roy
Oct 14, 2020 at 1:25 PM (Merged)
Avatar
AZ6500
  • MEMBER
  • 7 POSTS
Roy, I don't know what "BCM" means and the first two schematics show a headlight relay. This car does not have a headlight relay in it. This is a 1998 Cherokee.
Oct 14, 2020 at 1:25 PM (Merged)
Avatar
ASEMASTER6371
  • CERTIFIED EXPERT
  • 52,796 POSTS
The relay is under the dash right side on the fuse panel as listed in the diagram.

The BCM is a body control module which controls all the body functions of the car.

Roy
Oct 14, 2020 at 1:25 PM (Merged)
Avatar
AZ6500
  • MEMBER
  • 7 POSTS
Roy,
None of the previous schematics I have seen show a headlight relay. The one in your schematics designates it as an "automatic headlight relay". This car does not have automatic headlights, it has the headlight delay module for keeping the headlights on after the ignition switch is shut off and that works fine. I turned the lights on and I pulled the three large relays in that kick panel and none of them affected how the headlights work. There are four circuit breakers but, according to my documentation those are for power seats, power windows, the alarm system and the rear window heater. I haven't found anything on the large relays.
Oct 14, 2020 at 1:25 PM (Merged)
Avatar
ASEMASTER6371
  • CERTIFIED EXPERT
  • 52,796 POSTS
Did you verify power to the dimmer switch?

Roy
Oct 14, 2020 at 1:25 PM (Merged)
Avatar
AZ6500
  • MEMBER
  • 7 POSTS
How can I not have power to the dimmer switch if the lights are working? What about the relay in the schematics you provided? I have a Chilton's and it is sorely lacking in the schematics but, again nowhere did i find a reference for "an automatic headlight relay". All of the other lights work just fine including the dash lights when this occurs. Running, fog, blinkers, fourway, interior,
side lights tail lights all function it is just the headlights that will not work when the car is cold or at night when it's been shutoff for a while. My son drove it home with the light switch on the entire time and no headlights, but all other lights were working, The next morning I tried the lights and they worked fine. They do not work on high or low beams when this happens.
Oct 14, 2020 at 1:25 PM (Merged)
Avatar
ASEMASTER6371
  • CERTIFIED EXPERT
  • 52,796 POSTS
You need to test for voltage to the dimmer switch when the issue is present. If he drove it home with no lights, that's when you need to test it.

Also, if the highs and lows do not change the dimmer switch is the issue for that.

there is no separate relay for the headlights. Power comes out of the fuse block to the dimmer and then off to the lights.

Roy
Oct 14, 2020 at 1:25 PM (Merged)
Avatar
AZ6500
  • MEMBER
  • 7 POSTS
Roy,
High and low beams do switch when the lights are working.
I will attempt to check voltage at the dimmer switch when the lights are not working, but, it is difficult because I am not sure when they are not going to work. When the temperature is around 40 Fahrenheit they fail, but now that it's May in Arizona that's not going to happen for a while. However when it failed the last time it was not cold and the car had been sitting for a while.
Oct 14, 2020 at 1:25 PM (Merged)
Avatar
ASEMASTER6371
  • CERTIFIED EXPERT
  • 52,796 POSTS
When it happens again, do the check on the power to the dimmer switch.

Roy
Oct 14, 2020 at 1:25 PM (Merged)
Avatar
K.WALSH8
  • MEMBER
  • 2 POSTS
Hello, I have the vehicle listed above Sport. On my way home from work my headlights went out on me. My running lights and dash lights still work. It can't be the fuse because about 20 minutes after they went out they came back on for another 15 minutes before going back out. What could this be? Scariest drive of my life since I live in the mountains.
Oct 14, 2020 at 1:25 PM (Merged)
Avatar
AZ6500
  • MEMBER
  • 7 POSTS
Roy,
How do I check power to the dimmer switch while it's running? To even get to that switch I had to remove the negative cable form the battery, and then it took quite a while to get the switch out so that's almost an impossible task to do on short notice. However, I did pull and replace the switch so far no failures.
Oct 14, 2020 at 1:25 PM (Merged)
Avatar
KASEKENNY
  • CERTIFIED EXPERT
  • 18,907 POSTS
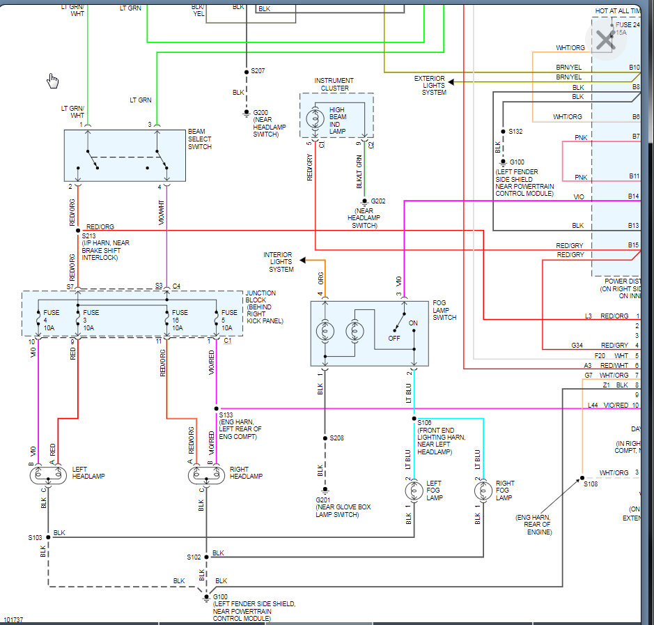
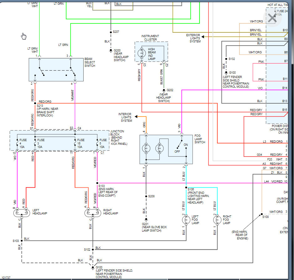
Does your vehicle have fog lights and do you know if they were working? The reason I ask is the most likely cause of both headlamps to go out and then return is a ground issue. The fog lights and headlights share a ground so we need to check this and see if it is loose or have corrosion around it causing a poor connection.

You should see it by the PCM bolted to the fender.

Let me know if this is clean and tight and then unfortunately we will need to test the vehicle when it is acting up. It doesn't have to be night to duplicate this. Just turn the lights on and start wiggling the harness from the head lights back to the junction block shown in the wiring diagram.

Let me know what you find. Thanks
Oct 14, 2020 at 1:25 PM (Merged)
Avatar
ASEMASTER6371
  • CERTIFIED EXPERT
  • 52,796 POSTS
Got it.

You do not have to remove the negative cable for that check. That is always stated in flow charts for safety reasons but does not have to be done all the time.

Roy
Oct 14, 2020 at 1:25 PM (Merged)
Avatar
CHOAS9173
  • MEMBER
  • 1 POST
headlight failure. Had fuse replaced a few times and it continues to blow leaving the headlights not working
Oct 14, 2020 at 1:25 PM (Merged)
Avatar
JACOBANDNICKOLAS
  • CERTIFIED EXPERT
  • 110,175 POSTS
As you already know, you have a short. The problem is where. I hate to say it, but you need to trace wiring. I would start at the fuse block and work your way through the switches, steering column...
Oct 14, 2020 at 1:25 PM (Merged)
Avatar
JACKILEEBEE
  • MEMBER
  • 1 POST
Hi. My headlights will not work, except for one side running light. But my highbeams work but do not stay engaged. I had to jam a piece of wood behind the highbeam switch to keep them on while driving home in the dark.

Any suggestions? Thank you.
Oct 14, 2020 at 1:25 PM (Merged)
Avatar
RACEFAN966
  • CERTIFIED EXPERT
  • 5,029 POSTS
I would say you need to replace the headlight combination switch. Part will cost between 85 to 90 dollars or so. Here is what you should be replacing.


https://www.2carpros.com/forum/automotive_pictures/249564_102474_1.jpg

Oct 14, 2020 at 1:25 PM (Merged)
Avatar
SHADETREEMECHANIC44
  • MEMBER
  • 3 POSTS
Recently my battery has been dead. After I charge the battery fully, the headlights will not turn on when switch is in automatic or on position. The headlights will operate with the dimmer/turn signal switch pulled. When dimmer switch is returned to normal position, headlights go out. Recently I have had to drive home in the evening holding the headlights switch back on high beams to have lights. What could be the problem.
Oct 14, 2020 at 1:26 PM (Merged)
Avatar
MASTERTECHTIM
  • CERTIFIED EXPERT
  • 4,750 POSTS
have you checked the low beam light bulbs? often times i have customers that think they have a wiring problem but its just bulbs. if the lights are ok, i will walk you through diagnosing the electrical problem. get back to me.
Oct 14, 2020 at 1:26 PM (Merged)
Avatar
SHADETREEMECHANIC44
  • MEMBER
  • 3 POSTS
I have checked the power at the headlights with the switch in the on position and the plug removed from the headlight i checked all terminals to ground with a volt meter and had no voltage at the light connector plug.
Oct 14, 2020 at 1:26 PM (Merged)
Avatar
MASTERTECHTIM
  • CERTIFIED EXPERT
  • 4,750 POSTS
ok i just researched the wiring schematic and i found that your problem is the headlight switch. its cut and dry that the problem is the switch and not a wiring problem. hope this helps.
Oct 14, 2020 at 1:26 PM (Merged)
Avatar
MASTERTECHTIM
  • CERTIFIED EXPERT
  • 4,750 POSTS


https://www.2carpros.com/forum/automotive_pictures/139033_hd_1.jpg

Oct 14, 2020 at 1:26 PM (Merged)
Avatar
MVBEAN
  • MEMBER
  • 1 POST
the headlights do not come on when the knob is pulled, but the bright lights come on and off when the bright switch is pulled, checked the fuses and lamps they are good, could it be the switch itself or some other type of fuse under the dash.
Oct 14, 2020 at 1:26 PM (Merged)
Avatar
JDL
  • CERTIFIED EXPERT
  • 16,098 POSTS
Welcome to the forum, may be a problem with the dimmer switch? Red wire with orange tracer is voltage for high beam. Violet wire with white tracer is voltage for low beam. You may be able to access those wires on the lower part of steering column.
Oct 14, 2020 at 1:26 PM (Merged)