radio will not play?

1994 JAGUAR XJ6
120,000 MILES • 6 CYL • 2WD • AUTOMATIC
Avatar
MCDAN
  • MEMBER
  • 1 POST
Radio will not come on ,will not light up nor will the antena go up. check fuse ,ok.
Jul 19, 2008 at 4:10 PM
Advertisement
Avatar
JAMES W.
  • CERTIFIED EXPERT
  • 2,394 POSTS
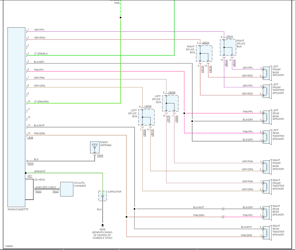
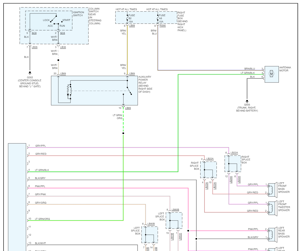
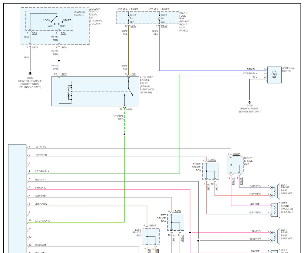
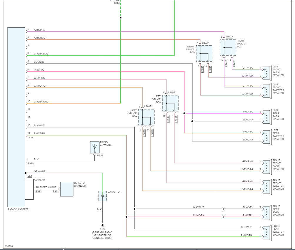
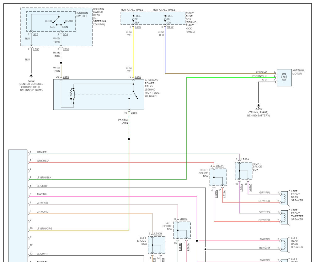
There are 3 fuses that control radio function. 2 are in the right hand fuse panel. One feeds the auxiliary relay (under the dash,passenger side with a yellow socket. Other feeds the antenna motor. The third is in the LH fuse panel and feeds the radio itself. All 3 of these circuits pass through the radio. If the 3 fuses and the relay are good, then it is something in your radio. Here is a guide to help you test for power and ground and the radio wiring diagrams so you can see how the system works and which wires to test.

https://www.2carpros.com/articles/how-to-use-a-test-light-circuit-tester

Check out the images (Below). Please let us know how it goes

Oct 10, 2008 at 3:40 AM