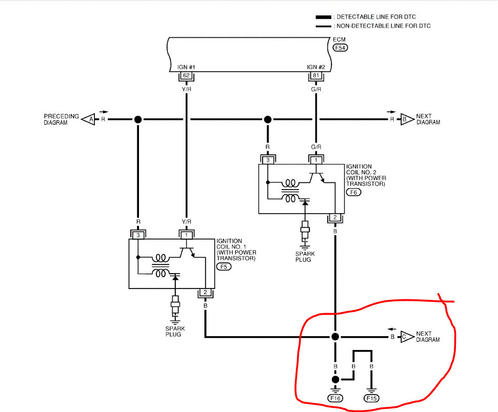
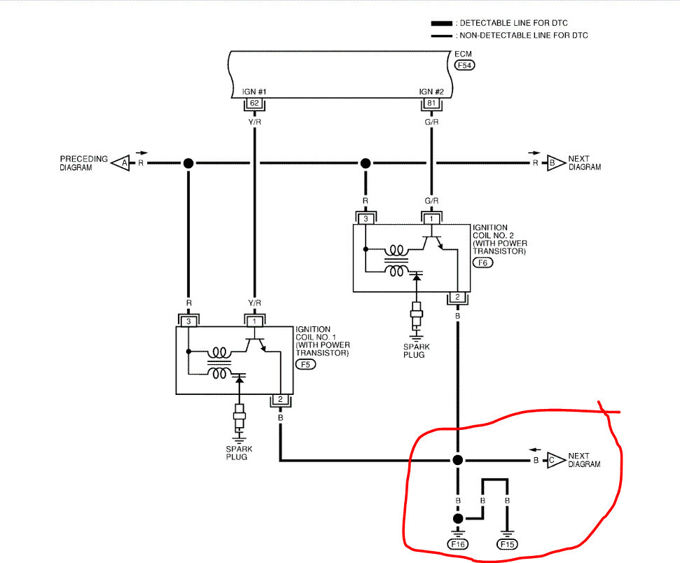
Hello, i was driving at 20 mph speed and suddenly the car loss power and stopped totally itself and it did not start again.i connect the scanner but there is no communication. checking the IPDM i found fuse 35 open and all 4 ignition coils smoking and too hot with signs of burned (see photo).i replace fuse, ignition coils,and erase P0300 code.i start the engine, okay,but after 5 minutes being running on ralenti,avg 750 rpm's,the speed lower at 200 rpm's,so i turn off the key and the ignition coil was burning, again the fuse 35 open. i replaced them and just when i turn the key to "on" position,the ignition coil begins to burn. i take some readings on the ignition coils harnesses in the on pos. Key. please i will appreciate any help.
Jun 9, 2020 at 8:20 AM








