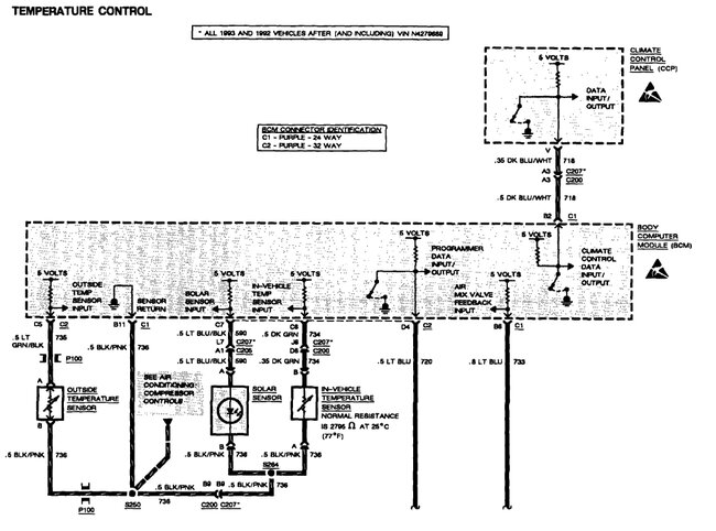
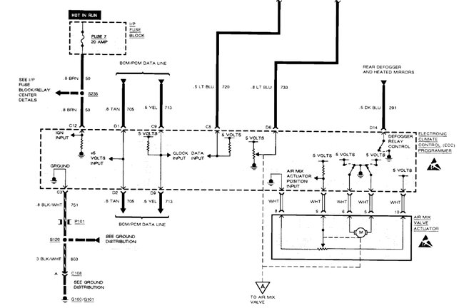
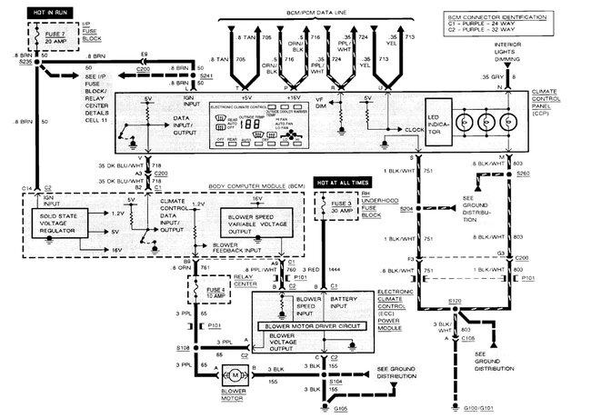
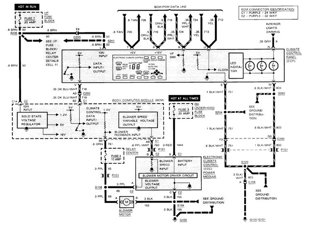
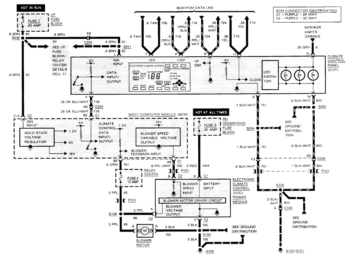
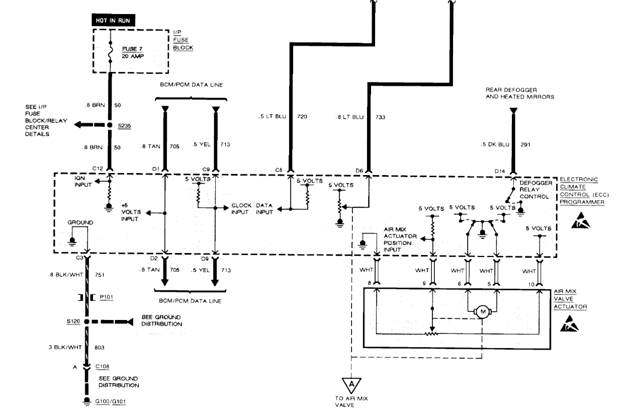
I have the car listed above FWD that has intermittent faults (codes F30 and F31) The error appears on the FDC (Fuel data center) and CCP (Climate control panel) panel is blank and doesn´t work.
But the blower works and heats/cools depending on the weather, but it is not possible to switch from defroster mode and other temperatures, panels are blank.
Every morning those panels don't work, but after 10-30 minutes the FDC display starts flash “On” and “Off”. It can do this for anything from a few minutes to 20 minutes. Then it can start working as it should. After a few minutes later CCP can start but sometimes it won't start at all.
When they both start up during the day, they work if I stop the car for a few hours. So, they work as they should. But the next day the error is repeated again.
I have changed the BCM (Body computer Module) to another one with the same result. Tried disconnecting FDC but still error on CCP, Disconnected CCP the same error on FDC. I have connected extra ground cables to FDC, CCP, BCM without any impact.
Measured with Fluke multimeter:
FDC/CCP not works: FDC/CCP works:
+ 12 V = +11,54-13,35 V 12 V = + 11,56-12,48 V
+ 16 V = +16,4 V +16 V = + 16,4 V
+ 5 V = +5,05 V + 5 V = + 5,01 V
Clock = +2,56 V Clock = + 2,56 V
Data = 0,246 V Data = + 0,7-1,0 V pulses
Have checked data cable and contacts into BCM, CCP, FDC are okay.
But the blower works and heats/cools depending on the weather, but it is not possible to switch from defroster mode and other temperatures, panels are blank.
Every morning those panels don't work, but after 10-30 minutes the FDC display starts flash “On” and “Off”. It can do this for anything from a few minutes to 20 minutes. Then it can start working as it should. After a few minutes later CCP can start but sometimes it won't start at all.
When they both start up during the day, they work if I stop the car for a few hours. So, they work as they should. But the next day the error is repeated again.
I have changed the BCM (Body computer Module) to another one with the same result. Tried disconnecting FDC but still error on CCP, Disconnected CCP the same error on FDC. I have connected extra ground cables to FDC, CCP, BCM without any impact.
Measured with Fluke multimeter:
FDC/CCP not works: FDC/CCP works:
+ 12 V = +11,54-13,35 V 12 V = + 11,56-12,48 V
+ 16 V = +16,4 V +16 V = + 16,4 V
+ 5 V = +5,05 V + 5 V = + 5,01 V
Clock = +2,56 V Clock = + 2,56 V
Data = 0,246 V Data = + 0,7-1,0 V pulses
Have checked data cable and contacts into BCM, CCP, FDC are okay.
Aug 18, 2023 at 8:56 AM




