Where is the Instrument cluster fuse located?

2009 DODGE JOURNEY
147,000 MILES • 3.6L • 2WD • AUTOMATIC
Avatar
DTUNSTALL
  • MEMBER
  • 6 POSTS
I am literally just trying to find out which fuse is for the instrument cluster, lol. None of my dash lights are working nor fuel gauge or speedometer so I’m trying to replace the fuse and don’t know which one it is although I’m looking at the diagram it doesn’t specifically say cluster or instrument cluster or dash.
Jul 29, 2023 at 4:36 PM
Advertisement
Avatar
JACOBANDNICKOLAS
  • CERTIFIED EXPERT
  • 110,175 POSTS
Hi,

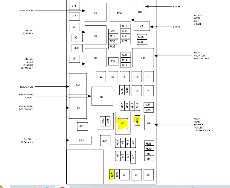
There are different fuses used for this. I attached the wiring schematic below for the instrument cluster circuit. This is for a vehicle with a 3.5L V6. If you have something different, let me know.

I highlighted fuses in the schematic related to the cluster. When you check the fuses, make sure there is power to and from them as well as the fuses' conditions.

Here is a link you may find helpful:

https://www.2carpros.com/articles/how-to-check-a-car-fuse

The last pic is the totally integrated power module (TIPM) under the hood. It shows the fuse locations. Looking at the schematic, I suspect J13 is internal and not something you can replace.

I must tell you that the TIPM is known for connector failure, so we may have to dig into it a little further. However, if the fuses are good and have power to and from, you can check at the cluster to see if it is receiving power or not.

Let me know what you find.

Take care,

Joe

See pics below.
Jul 30, 2023 at 10:06 PM
Avatar
DTUNSTALL
  • MEMBER
  • 6 POSTS
Thank you so much so it wasn’t the fuses they all look good.
Jul 31, 2023 at 4:34 AM
Advertisement
Avatar
JACOBANDNICKOLAS
  • CERTIFIED EXPERT
  • 110,175 POSTS
Hi,

Were you able to confirm there is power to and from the fuses? You could have a good fuse, but no power.

Also, make sure to check the connector behind the cluster to make sure nothing is loose or damaged.

Let me know.

Joe
Jul 31, 2023 at 8:54 PM
Avatar
DTUNSTALL
  • MEMBER
  • 6 POSTS
How do I check the connector behind the cluster?
Jul 31, 2023 at 8:55 PM
Avatar
JACOBANDNICKOLAS
  • CERTIFIED EXPERT
  • 110,175 POSTS
Hi,

See if it feels fully seated and not loose. Also, check for pulled wires from the connector, wiring that is skinned or damaged.

Let me know.

Joe
Jul 31, 2023 at 9:32 PM
Avatar
DTUNSTALL
  • MEMBER
  • 6 POSTS
Okay, I will check in the morning and let you know, thanks so much for your help. This is the most help I’ve gotten.
Jul 31, 2023 at 10:33 PM
Avatar
JACOBANDNICKOLAS
  • CERTIFIED EXPERT
  • 110,175 POSTS
Hi,

You are very welcome. Let me know what you find. If everything appears to be in good condition, we will need to check the power supply wires at the cluster for power. Something could be preventing it from making it there.

As far as help, we try our best. It's a little difficult not having the vehicle in front of me, but we usually get things resolved.

Take care and feel free to let me know if you have questions.

Joe
Aug 1, 2023 at 7:31 PM
Avatar
DTUNSTALL
  • MEMBER
  • 6 POSTS
So, everything looked like it was in good condition. How do we check the power supply wires at the cluster for power?
Aug 2, 2023 at 7:59 AM
Avatar
JACOBANDNICKOLAS
  • CERTIFIED EXPERT
  • 110,175 POSTS
Hi,

You will need to disconnect the connector and locate the wires in the schematic I attached above. The wires will be solid red. However, there is a chance the one will be red with a white tracer.

With the key on, you need to probe the connector pins in the connector to see if they have power. You can use a simple test light to do this.

Here are two links you may find helpful:

https://www.2carpros.com/articles/how-to-use-a-test-light-circuit-tester

https://www.2carpros.com/articles/how-to-check-wiring

Let me know what you find or if you have questions.

Take care,

Joe
Aug 2, 2023 at 7:19 PM
Avatar
DTUNSTALL
  • MEMBER
  • 6 POSTS
Hey, so I found out it’s the instrument cluster itself. Do you know if the 2011 dodge journey has the same instrument cluster as the 2009?
Aug 3, 2023 at 5:25 PM
Avatar
JACOBANDNICKOLAS
  • CERTIFIED EXPERT
  • 110,175 POSTS
Hi,

Both model years had optional clusters. So, I checked to see if any were the same. I attached two pics below showing the OEM part numbers. None of them is a match.

I don't know if you need them, but the remaining pictures are the directions for the removal and replacement of the cluster. These are specific to your vehicle.

Let me know if this helps.

Take care,

joe

See pics below.
Aug 3, 2023 at 9:19 PM