Installing a wireless rear camera

2001 CHRYSLER SEBRING
107,742 MILES • V6 • 2WD • AUTOMATIC
Avatar
ALEXIS LóPEZ
  • MEMBER
  • 6 POSTS
Hello guys, I'm installing a wireless rear camera to my android stereo and I'm having troubles with the wires in the head unit. I have the yellow video cable that goes to the radio and then I have 2 wires that comes with that cable, red and black, so black is ground and is supposed that the red cable goes to the acc cable, but also goes to the backup camera, so i am connecting the 2 of them, the red wire, and the backup wire to the acc cable, and when I turn the radio on, it automatically jumps to the rear camera but without image, it only shows image when I put it in reverse but the problem is that doesn't show me the stereo interphase, only the rear camera from the beginning. Can you guys tell me what am I doing wrong?
Nov 27, 2019 at 8:22 AM
Advertisement
Avatar
ALEXIS LóPEZ
  • MEMBER
  • 6 POSTS
Something that I just found out, it's that if I connect the reverse wire with another wire, it could be the acc or the battery or the parking but once that I make that connection it automatically goes into the black screen showing the lines for the parking and when I take it off it shows the radio interphase, it seems like that wire is triggering the backup camera from the start, it might be something wrong in the back where the camera is?
Nov 27, 2019 at 9:05 AM
Avatar
STEVE W.
  • CERTIFIED EXPERT
  • 15,113 POSTS
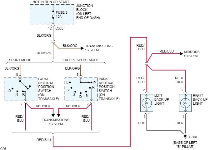
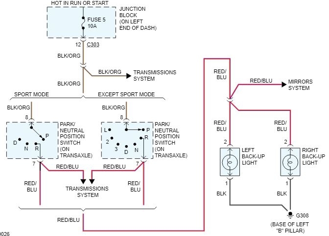
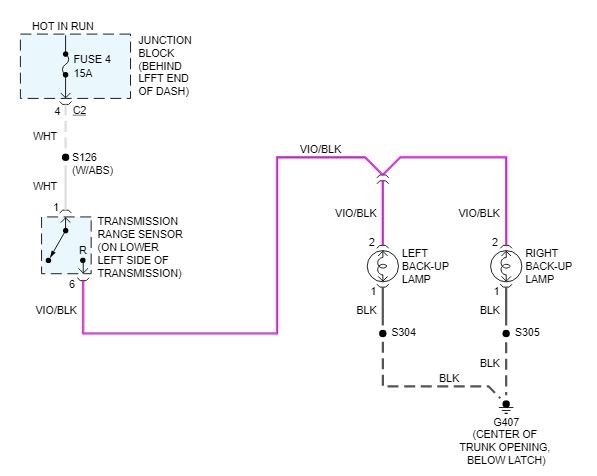
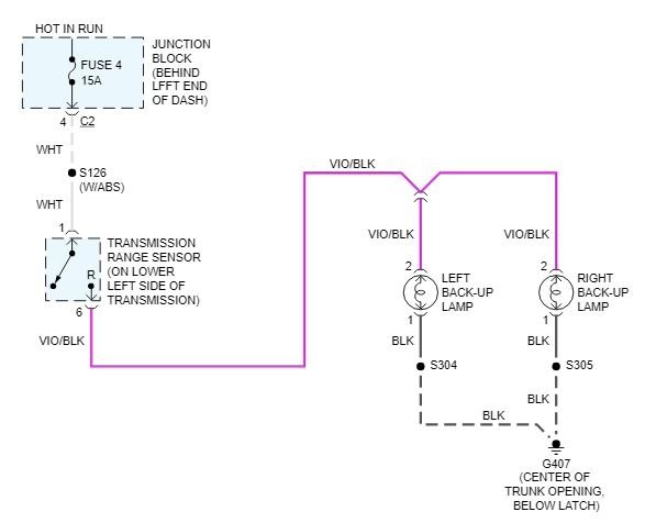
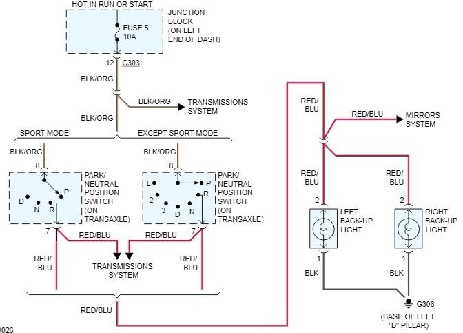
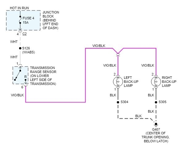
Normally you connect the power to activate the camera to the switched power for the reverse lights. That is how the system knows you are putting the car into reverse. Depending on which Sebring you have that wire is either a Violet with Black stripe for the 4 door sedan or convertible or Red with Blue stripe if you have the 2 door coupe.
As you are installing a back up camera the easiest places to find those would be in the rear of the car near the reverse lights. The video cable will carry the signal and should tell the radio to switch as the camera is powered on, just as you have discovered in your second post. Just be sure that if you connect them in the rear you use a good sealed connection so you don't damage anything. Being you have red and black the black wire should be cut short and connected in a spot where there is bare metal using a ring terminal. Then the red wire goes to the reverse lamp power to turn the camera on off with the lights. Hope that helps.
Nov 27, 2019 at 10:18 PM
Advertisement