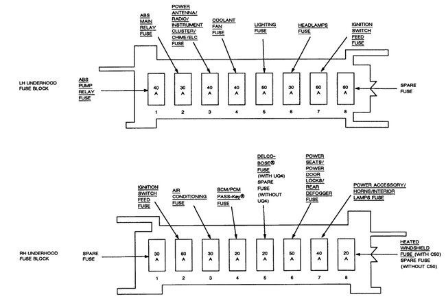
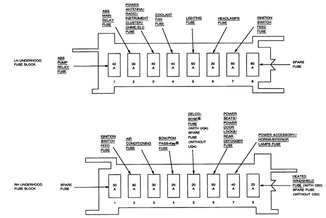
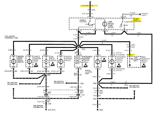
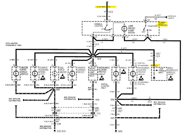
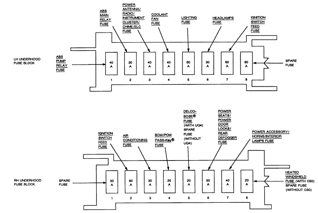
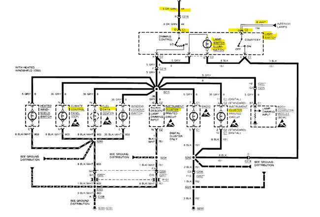
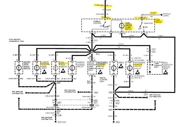
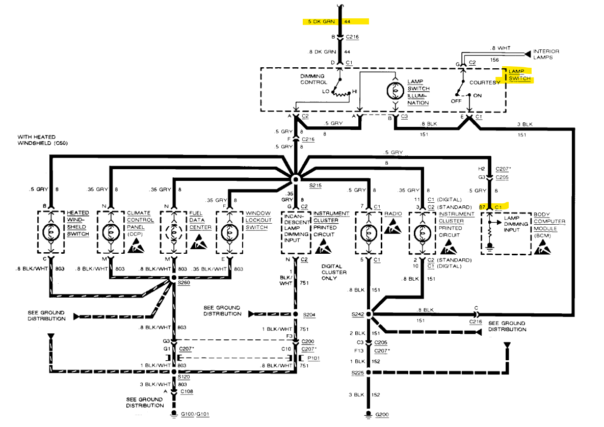
All of a sudden, I noticed I did not have lighting at my information center, A/C control, fuel data center. I was told my BCM could be defective. I replaced it with a remanufactured one and still had the same problem. I am somewhat familiar with the BCM, I replaced the same one a little over two years, I had driven the car seven years prior to that without any issues. Earlier I meant 150,000 miles. Thank you
Aug 30, 2023 at 6:31 PM







