In column ignition switch wiring diagram needed

1993 CHEVROLET CHEYENNE
150,000 MILES • 6 CYL • 4WD • MANUAL
Avatar
JULZAVEO
  • MEMBER
  • 8 POSTS
The switch is on the outside of column and one of the wires has come off and I need to know where it goes until I can order a new steering column to fix it. So I guess I'm needing the wiring diagram for it?
Dec 3, 2019 at 6:53 PM
Advertisement
Avatar
KASEKENNY
  • CERTIFIED EXPERT
  • 18,907 POSTS
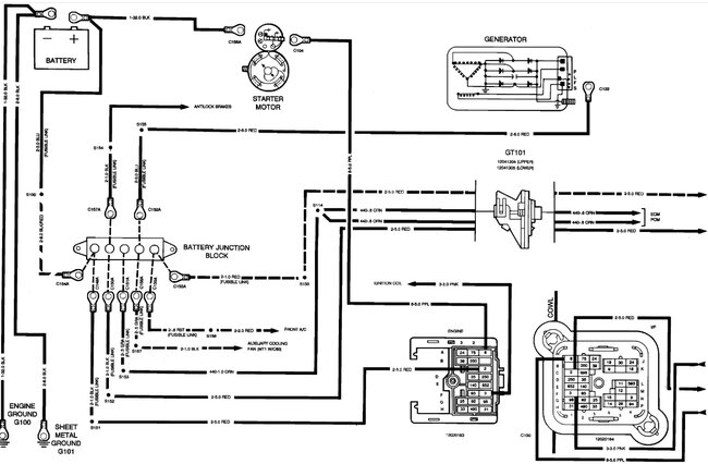
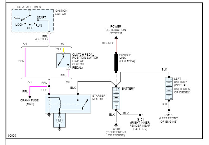
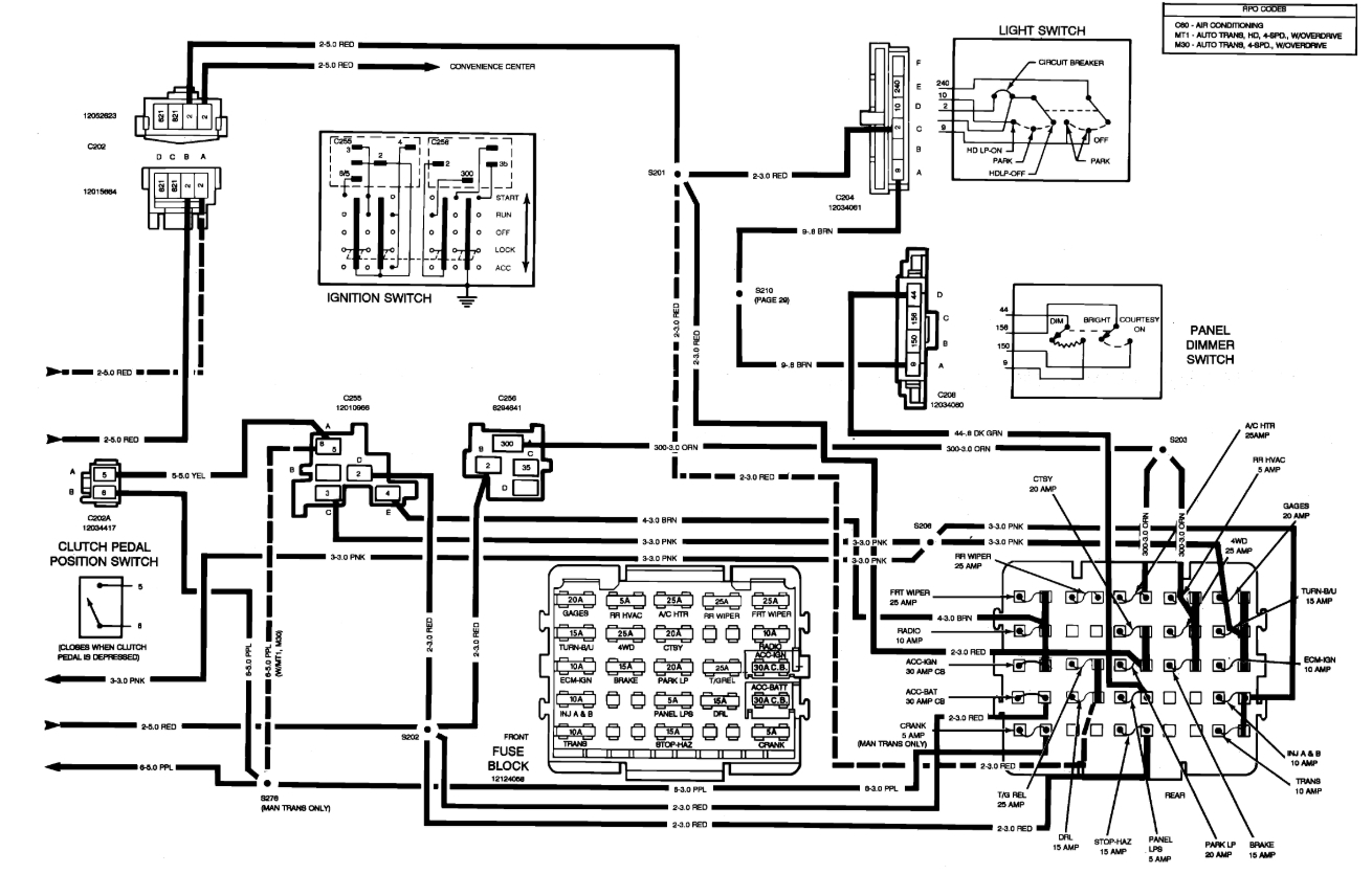
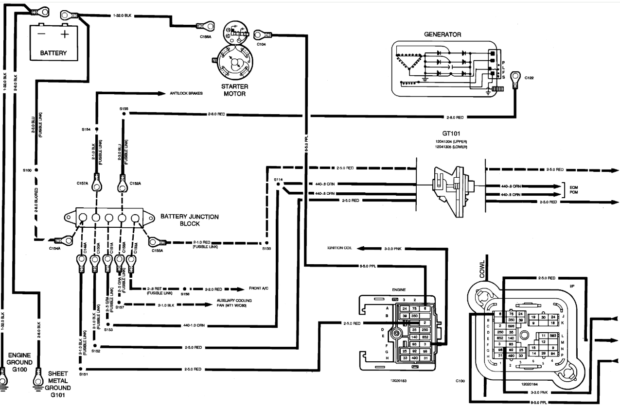
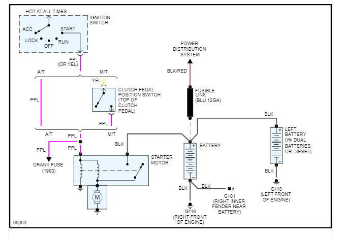
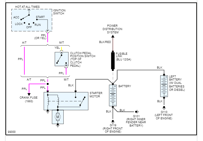
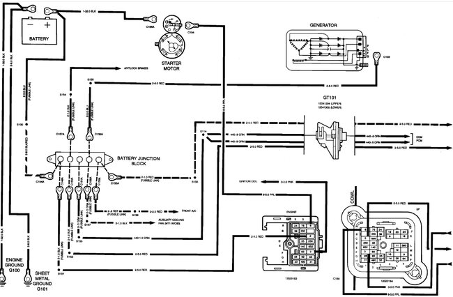
Sure. I will attach the location of the harnesses and the wiring diagram that includes the ignition switch.

Here are a couple of guides that will help with this as well:

https://www.2carpros.com/articles/how-to-check-wiring

Please see the attachments and let me know if you have other questions.

May 27, 2022 at 6:52 PM
Avatar
STRAILER
  • CERTIFIED EXPERT
  • 53,854 POSTS
Here are the wiring diagrams for the ignition switch. Check out the images (below). Let us know how it goes.
Mar 3, 2025 at 5:06 PM
Advertisement