key is stuck in the ignition

2006 LINCOLN ZEPHYR
100,000 MILES • V6 • 2WD • AUTOMATIC
Avatar
GRAHAM1414
  • MEMBER
  • 2 POSTS
What do I need to do to remove it?
Sep 1, 2020 at 7:06 AM
Advertisement
Avatar
KASEKENNY
  • CERTIFIED EXPERT
  • 18,907 POSTS
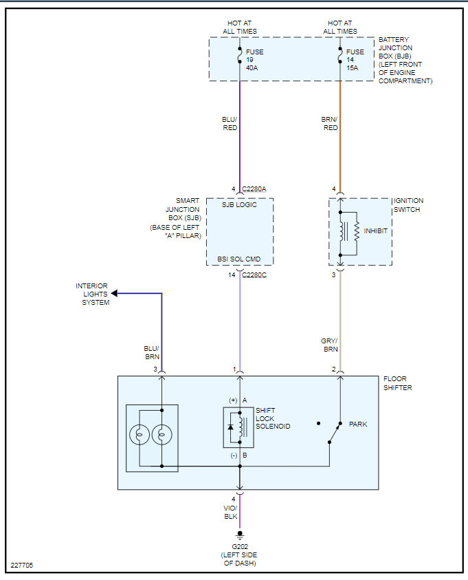
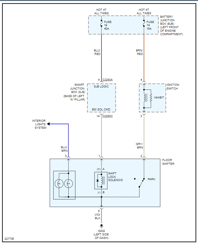
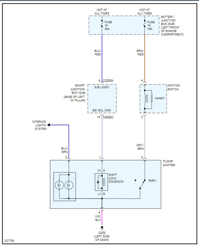
This sounds like an issue in the ignition lock solenoid. That is what keeps the key from being removed if the vehicle is not in park.

Take a look at this and let us know what questions you have. I included the testing and a TSB for this issue.
Sep 1, 2020 at 5:38 PM
Avatar
GRAHAM1414
  • MEMBER
  • 2 POSTS
I can't thank you enough. I followed step one of the service procedure and the key released from the cylinder. I will be moving on to the next step and will let you know of my progress.
And thanks again you made my day.
Sep 2, 2020 at 6:42 AM
Advertisement
Avatar
KASEKENNY
  • CERTIFIED EXPERT
  • 18,907 POSTS
Awesome. That is great news. Thanks for the update. Let us know how it turns out whenever you resolve it. Thanks for using 2CarPros.
Sep 2, 2020 at 7:19 PM