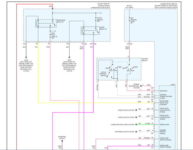
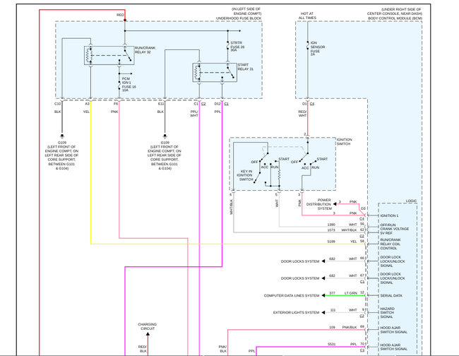
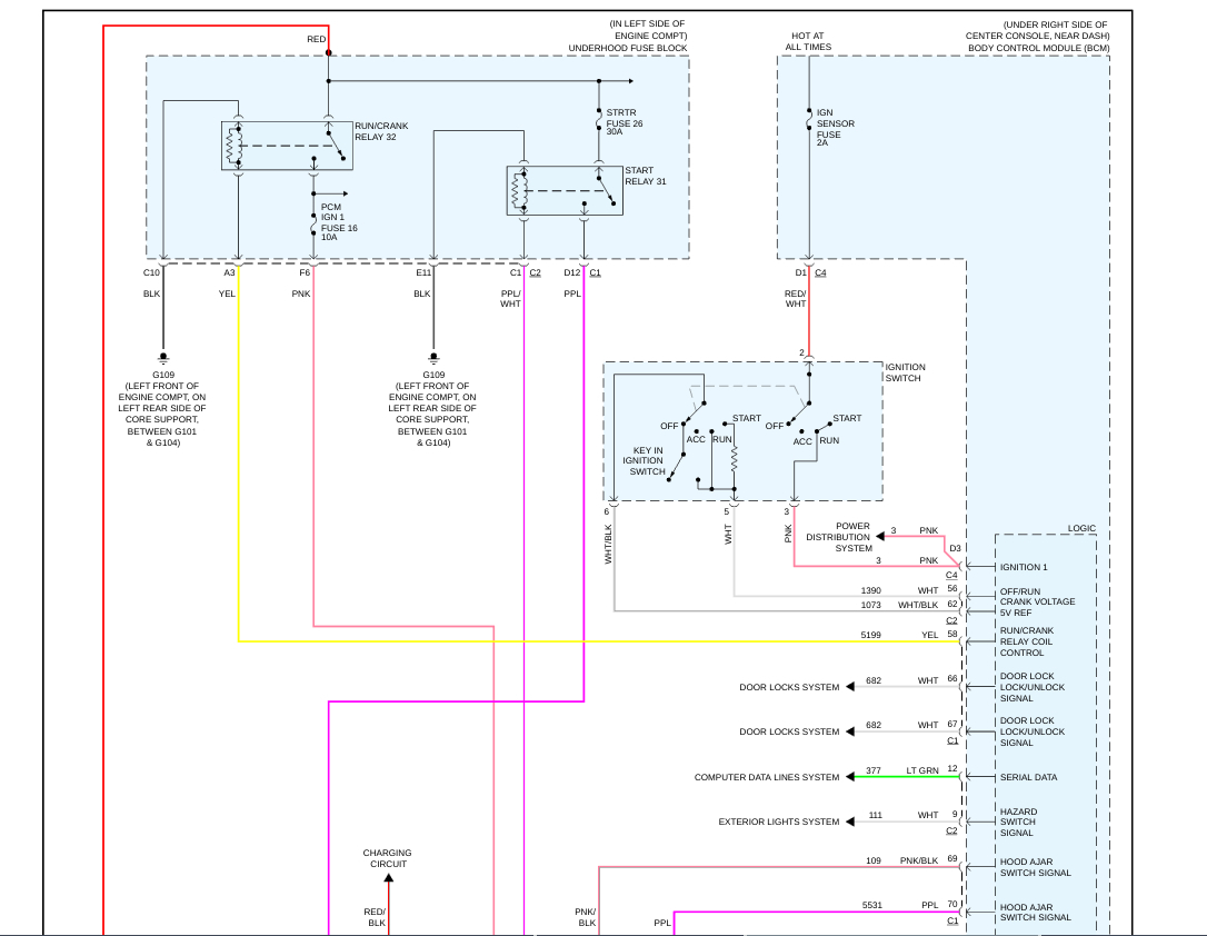
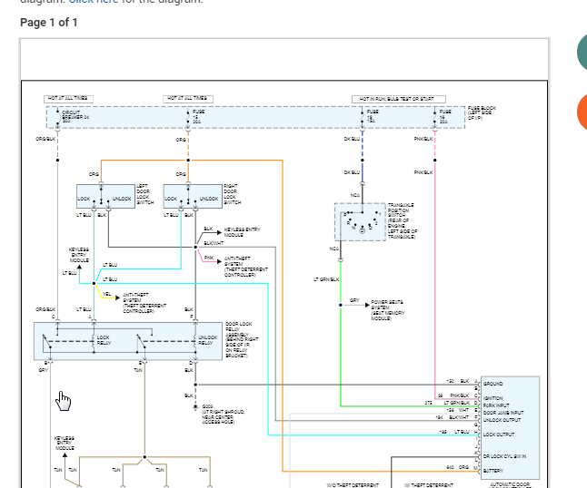
Car listed above GTP 4-D 3.9.
does the starter function (not the actual firing of the cylinders) on this car depend on both the starter relay and run/crank relay or just the starter relay?
does the starter function (not the actual firing of the cylinders) on this car depend on both the starter relay and run/crank relay or just the starter relay?
Jan 31, 2020 at 3:22 PM





























