Hi,
The rear defogger relay is located on the left side of the interior near the left kick panel. If you are sitting in the driver's seat, the kick panel is where your left foot would rest to the side.
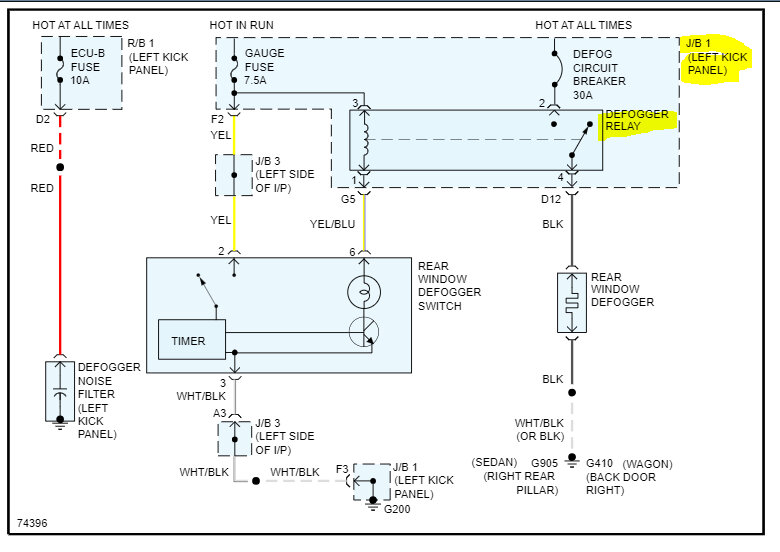
I attached two pics below. The first one is the wiring schematic for the rear defogger. I figured you may find it helpful. Pic 2 shows the relay location within the relay/fuse box.
Let me know if this helps.
Take care,
Joe
See pics below.
Images (Click to enlarge)
Aug 5, 2023 at 11:07 PM