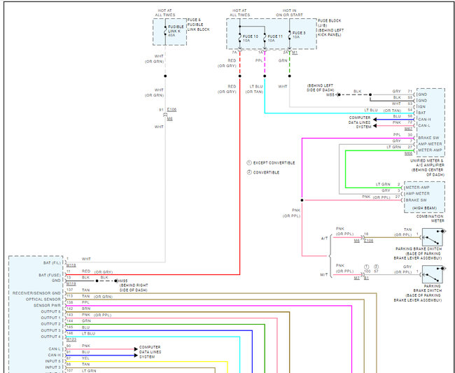
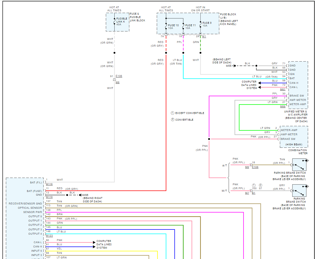
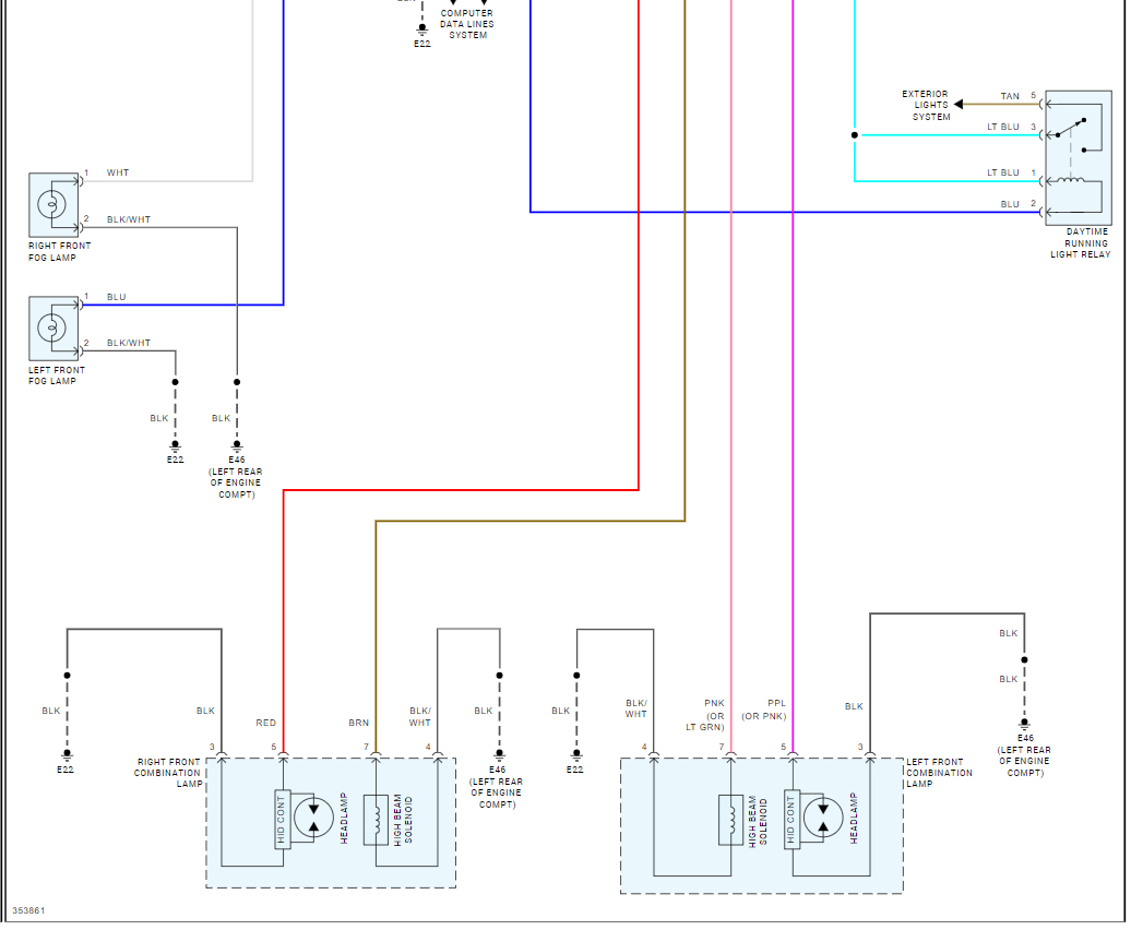
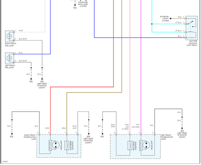
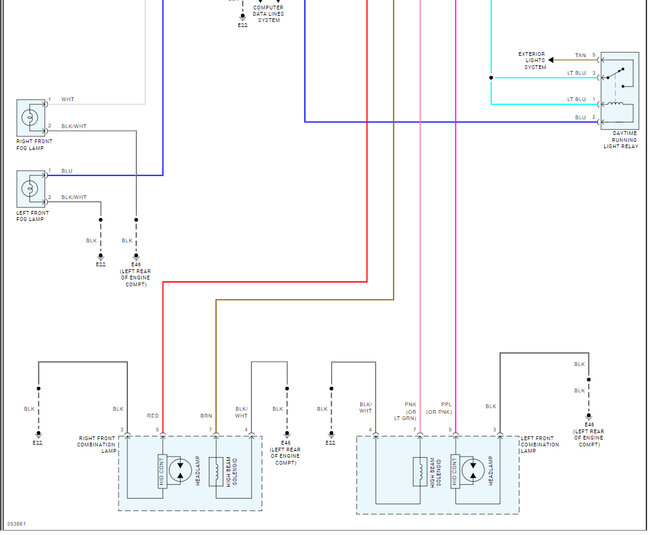
I just bought this car and the people who had it told me the ballast probably is going out because the headlight would flash and then go out. So, I ordered a new ballast and changed the ballast but still the headlight still doesn't work. So, I checked the bulb just in case, but it looked good and still didn't work. I got new bulbs too to make sure in case I accidentally messed up the bulb and it still doesn't work so now I'm just thinking maybe it's the wire that goes to the ballast to the bulb.
Oct 16, 2024 at 7:05 PM




