☰
Login
Join
×
Home
Answered Questions
Repair Topics
Repair & Service Guides
Popular Questions
Warning Lights
Trouble Codes
How It Works
Testing / Diagnostics
Symptoms
Videos
Login
Become a Member
Home
Hyundai
Sonata
Body
Gas Door
Where is the fuse for the fuel door
2004 HYUNDAI SONATA
65,000 MILES • 6 CYL • 2WD • AUTOMATIC
TGAR847
MEMBER
1 POST
FOLLOW
It quit opening and the manual was not helpful. The wife has to open the trunk when she gets fuel.
Jul 1, 2010 at 3:28 PM
Advertisement
BLUELIGHTNIN6
CERTIFIED EXPERT
16,542 POSTS
Hello,
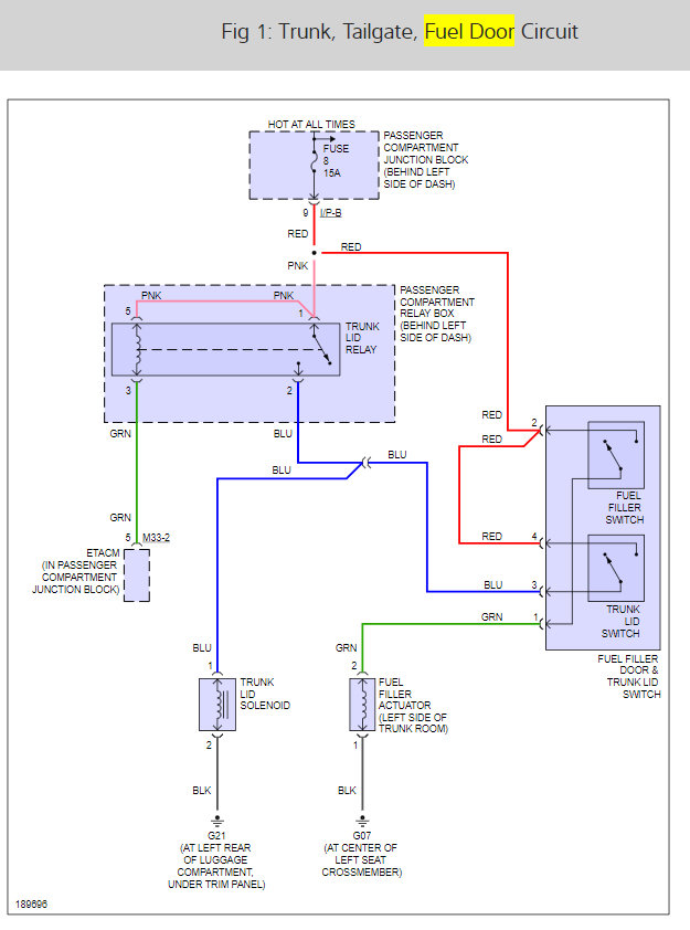
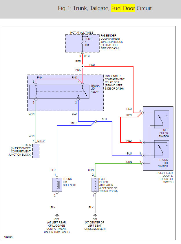
Check fuse # 8 (15 amp) in the passenger compartment junction block. This fuse protects the fuel filler door and the trunk lid switch circuits.
If the fuse is okay check for power through the switch. Here is a guide and the fuel door wiring diagram to show you how.
https://www.2carpros.com/articles/how-to-use-a-test-light-circuit-tester
Check out the diagrams (below).
Please let us know what you find. We are interested to see what it is.
Cheers
Image (Click to enlarge)
Jul 1, 2010 at 6:34 PM
ENESHAD
MEMBER
1 POST
I had this problem with my car. It was the switch that was bad.
May 2, 2018 at 12:01 PM
Advertisement
ADALLEN52
MEMBER
5 POSTS
how do i replace the fuel filler door?
Jul 14, 2020 at 10:56 AM (Merged)
KASEKENNY
CERTIFIED EXPERT
18,907 POSTS
I attached the process on how to replace the actual door. You actually remove the insert and the door and hinge comes with it.
Let us know if you have more questions. Thanks
Image (Click to enlarge)
Jul 14, 2020 at 10:56 AM (Merged)
ADALLEN52
MEMBER
5 POSTS
I am talking about the door you open to get to the fuel cap?
Jul 14, 2020 at 10:56 AM (Merged)
ADALLEN52
MEMBER
5 POSTS
thank you.
Jul 14, 2020 at 10:56 AM (Merged)
KASEKENNY
CERTIFIED EXPERT
18,907 POSTS
You are welcome. Please come back to 2CarPros next time. Thanks
Jul 14, 2020 at 10:56 AM (Merged)