horn wiring diagram

2014 TOYOTA SIENNA
80,000 MILES • 3.5L • 6 CYL • 2WD • AUTOMATIC
Avatar
MECANICO3
  • MEMBER
  • 32 POSTS
need horn wiring diagram. Can't find anything online.
Jun 16, 2020 at 7:53 PM
Advertisement
Avatar
JACOBANDNICKOLAS
  • CERTIFIED EXPERT
  • 110,175 POSTS
Hi,

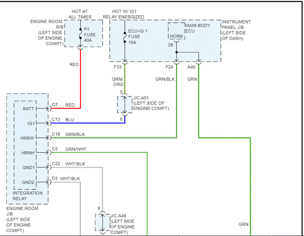
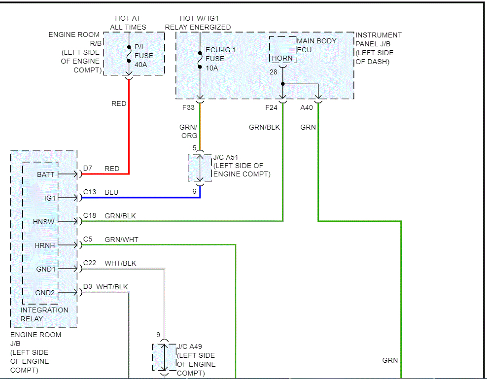
I attached the schematic for the horn circuit. I cut the pic in half to make it readable for you, but I did overlap so you can follow it easier.

Let me know if this is what you needed or if you have other questions.

Take care,
Joe
Jun 16, 2020 at 7:59 PM
Avatar
MECANICO3
  • MEMBER
  • 32 POSTS
thanks a lot.
Jun 17, 2020 at 6:27 AM
Advertisement