High beam indicator light does not work on the dash?

1993 CHEVROLET 2500
232,000 MILES • 5.7L • V8 • 4WD • AUTOMATIC
Avatar
TOM JONAS
  • MEMBER
  • 20 POSTS
I installed a new bulb but no results. I changed the dimmer switch about a month ago, that's when i noticed the light didn't work at all. Please help me out. Thanks
Jul 15, 2022 at 3:28 PM
Advertisement
Avatar
STRAILER
  • CERTIFIED EXPERT
  • 53,854 POSTS
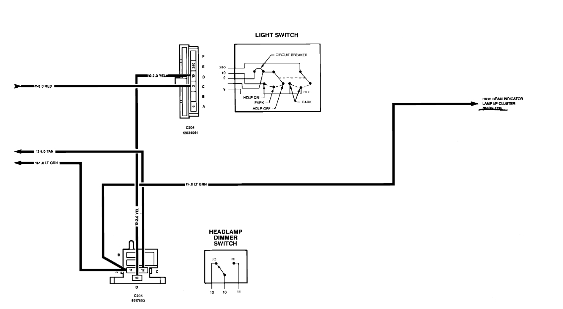
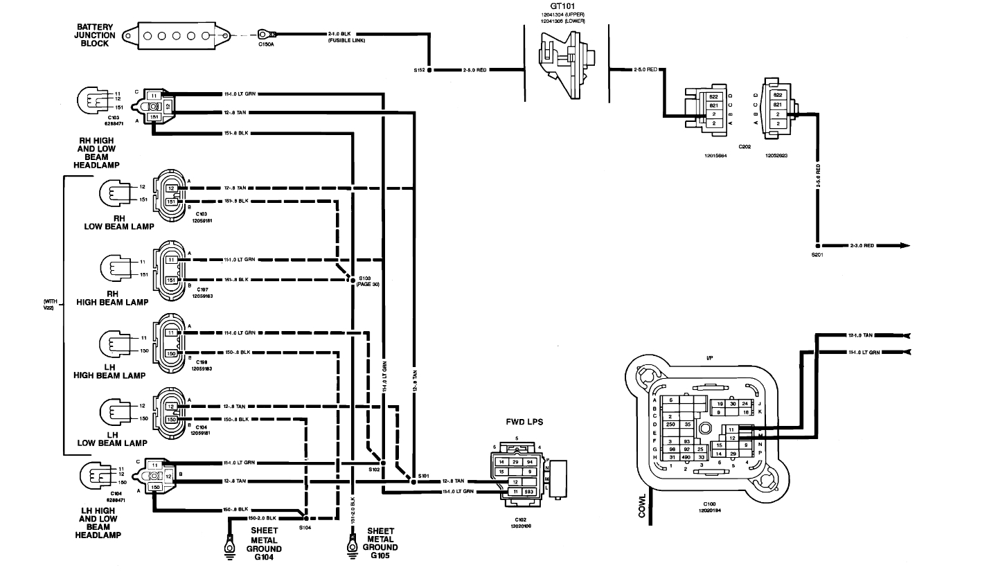
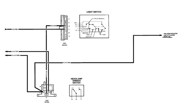
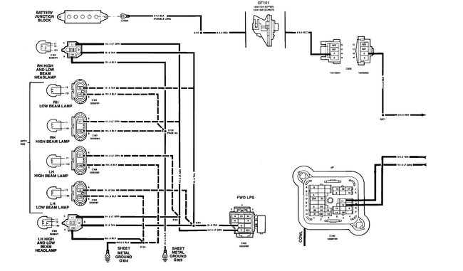
I would use a test light and test the light blue/green wire for power at the cluster when the high beams are activated. Here is a guide that will help, and I have found the headlight wiring diagrams so you can see how the system works.

https://www.2carpros.com/articles/how-to-use-a-test-light-circuit-tester

Check out the diagrams (below). Please let us know what you find. We are interested to see what it is.
Jul 16, 2022 at 12:41 PM