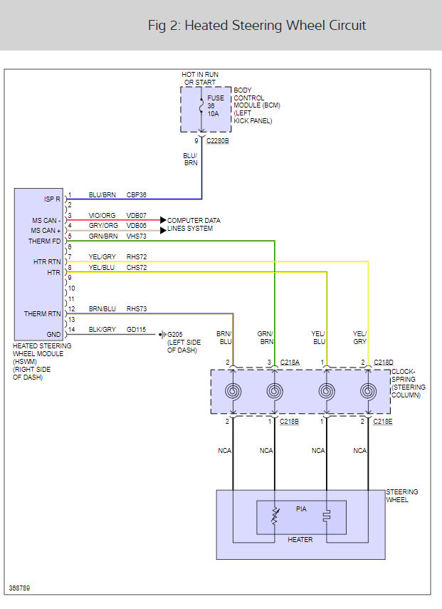
When pushing the buttons on the touch screen no lights come on under the seat icon for heated and cooled, however the heated steering wheel still works?
Apr 3, 2018 at 6:36 AM











