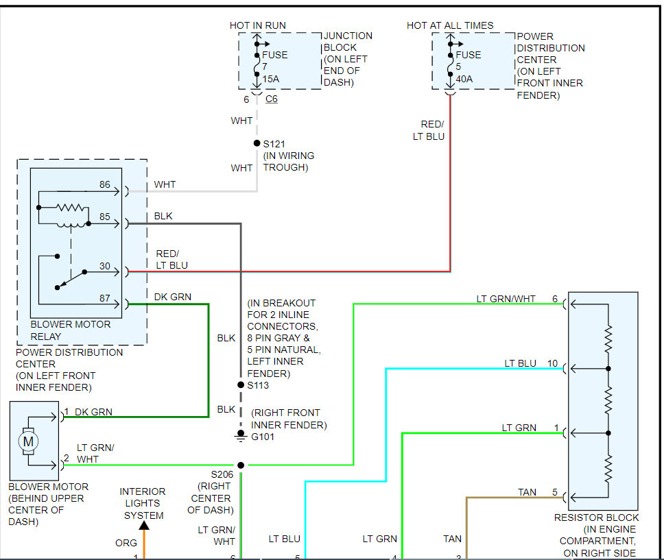
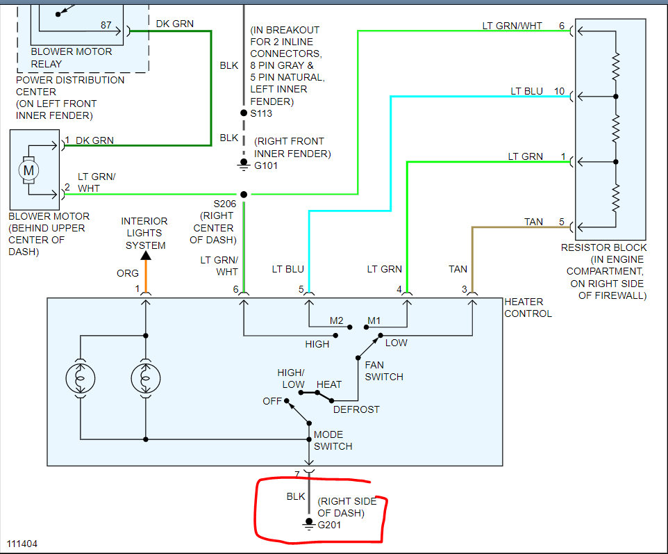
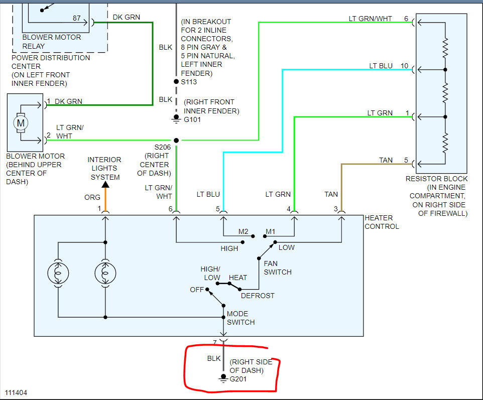
My son and I changed the heater core in his vehicle listed above. After we replaced the dash the heater fan would not operate. We have vacuum to the interior vacuum control but no fan. Is there vacuum activated switch that powers the fan control? There is no off on the fan control.
Jan 13, 2020 at 3:45 PM




